目录 
						    
						    1.为什么自然语言生成图 
						    2.示例:自然语言 自动化建模 
						    3.操作演示 
						    4.后记 
						    1、为什么自然语言生成图 
                           人对事物的描述用的最多的就是自然语言,自然语言来自于对本体世界的描述,这种把现实世界的事物抽象为各种概念,采用特定的词汇,使用易于书写的文字符号形式进行描述。阅读的人,需要基于自然语言的文字描述,识别其中的信息,然后在头脑中构建所关注的概念的逻辑关系。越是复杂的系统或者业务的描述,这种识别信息->构建概念逻辑关系的过程就越复杂,构建的概念关系也就越烧脑。
 
很明显,只要是使用自然语言阅读的人,都需要一种方法甚至是工具能够帮助人们提高从文字构建逻辑视图。为此,我们建立了一个从自然语言的文字自动化 构建逻辑视图的方法,并开发了相应的工具。
  
                          
                          下面,以用例的场景描述为例,介绍文本到图的自动化建模
。
                           2、示例:自然语言 自动化建模 
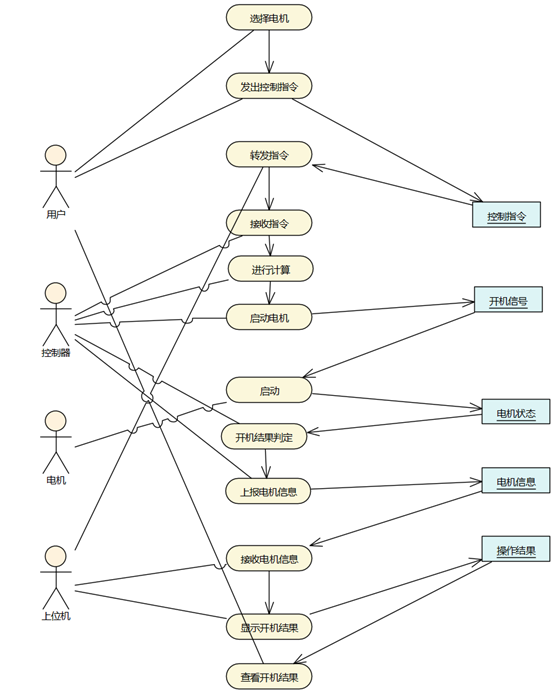
                          无论是在工业控制还是业务管理,用例的场景都是描述功能性需求的有效方法。为此,我们提供了从用例场景的文本描述到图的自动化建模功能支持。用例的场景可以生成三种图:活动图,执行者职责图,顺序图。                              下面以《用例:电机控制》为例,说明基于场景描述文本生成的三种图都有什么内容,什么样子。 
                          
                              
                            首先建立用例图并对每个用例的场景进行文字描述。如下是电机监控系统的用例图。  
                              
                            对于其中的《用例:控制电机》描述基本场景如下:  
                            
                              
                                | 用例名称 | 
                                控制电机 | 
                               
                              
                                | 基本场景 | 
                                1. 用户 - 选择电机  
                                  2. 用户 - 发出控制指令 - 控制指令  
                                 3. 上位机 - 转发指令 - 控制指令 
                                  4. 控制器 - 接收指令 
                                 5. 控制器 - 进行计算  
                                 6. 控制器 - 启动电机 - 开机信号 
                                 7. 电机 - 启动 - 电机状态  
                                 8. 控制器 - 开机结果判定 
                                 9. 控制器 - 上报电机信息 - 电机信息 
                                 10. 上位机 - 接收电机信息 
                                 11. 上位机 - 显示开机结果 - 操作结果 
                                12. 用户 - 查看开机结果  | 
                               
                             
                            然后使用一个自动化建模工具 “文本->图 生成器”,基于如上的场景描述文本,自动化生成图。  
                              
                            活动图:电机控制  
                             
                            执行者-职责图:电机控制 
                              
                            顺序图:开电机 
                            
                            3、操作演示  
                             
                       
                          4、后记 
                          希望您读了此文后有所受益。  
                          如果您有经验乐于分享,欢迎投稿给我们,如果您对我们的培训、咨询和工具感兴趣,欢迎了解:                            
                            建模工具: EA  
                            MBSE 平台: iSpace  
                            模型 web 浏览工具: WebEA  
                            课程: MBSE (基于模型的系统工程)  
                            课程:基于模型的需求分析、建模于管理  
                            咨询方案: MBSE( 基于模型的系统工程 )  
                            咨询方案: 基于 UML 的模型驱动的开发  
                            所有建模有关的课程: http://www.modeler.org.cn/course/index.asp  
                            咨询方案: 基于模型的工程管理                        
						      如果您希望了解更多信息:  
                          
                          作者简介: 
                          
                            
                              | 俎涛,火龙果软件工程创始人, 2001 年创立了火龙果软件工程, 2004 年创立了 IBM Rational 用户组。 1998 年,曾作为骨干参与国家重点研究课题《面向特定领域基于组件的软件复用》,有幸比较深入的学习和使用的 UML 进行领域建模、提炼可复用组件和架构。在后来的研发项目中,一直采用模型进行分析设计,积累了一些心得和经验。在以往的经历中,最大的感触是汇聚了很多精英人才的软件工程和系统工程领域居然几十年都是一种凌乱迷蒙的状态,从自己的经历所得,觉得清晰的模型,才是拨开工程迷雾的关键所在,所以不断研究和应用各种建模技术,并从自己的工程实践中提炼经验,形成对于自己可持续的方法论,例如《 Nature Model Language- 自然建模语言》《基于模型的三维研发管理》《 iProcess 过程改进方法》《基于模型的需求管理》《模型驱动的架构设计》《基于模型的质量管理》《基于模型的人员能力管理》,目前正在作为产品经理和架构师,进行 MBSE (基于模型的系统工程)平台的研发,希望建立要给基于模型的工程解决方案,后续会不断写些文章,希望能给同行一些借鉴。  | 
                             
                           
                          
                            
                        |