|
| 探索式测试:出租车测试法 |
| |
| |
| |
2960 次浏览
31
|
|
2021-7-27 |
|
| |
| 编辑推荐: |
本文主要介绍了探索式测试在出租车使用中的测试法、使用概述、案例举例及方法实践等。
本文来自于微信公众号搜狗测试,由火龙果软件Linda编辑推荐。 |
|
前言
出租车司机一项必备的技能,熟知这座城市大大小小各种道路,哪条最堵,哪条最快,哪条小路可以抄近道。而探索式测试方法中的出租车测试法就是这样一种类比方法,测试人员需要像出租车司机一样熟悉到达指定位置的每条可能的路径,通过该方法遍历所有能够达到目的地的路径都通畅。
使用场景
存在2个及以上界面切换、界面跳转的模块。
存在较多的操作路径,路径有不同的岔道和回路。
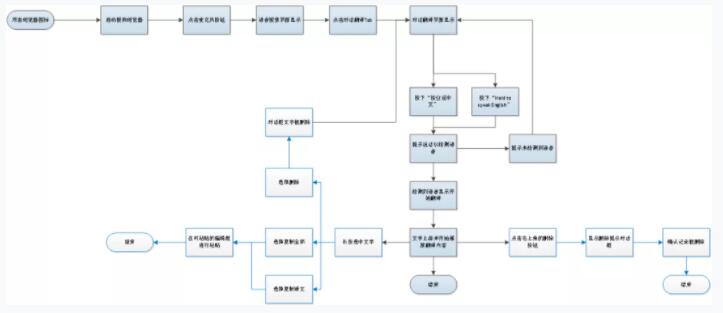
例如:搜狗输入法的OCR文字识别功能,会有如下的操作路径:

方法使用概述
画出主干道:根据需求将功能主操作路径画出来,完成路径图A。
补充大路:在路径图A基础上,将非主路径的操作路径补充进来,完成路径图A'。
补充小路:考虑"Home"键、Back键等潜在的操作路径,完成路径图A''。
在路径图上标记序号或文字说明,便于理解记忆。
开车遍历:逐个将能够遍历到的路径走一遍,以验证路径通畅。
案例举例
功能:手机浏览器对话翻译模块
功能简介:
打开搜狗浏览器

点击搜索框右侧的麦克风按钮





方法实践
1.画出主干道

2.补充大路

3.补充小路

Note:因为文章篇幅原因,小路没有做更加详尽的补充
4.按照以上所画的路径进行各种路径的测试 |
|
|
|
2960
次浏览
31
|
|
|
|