|
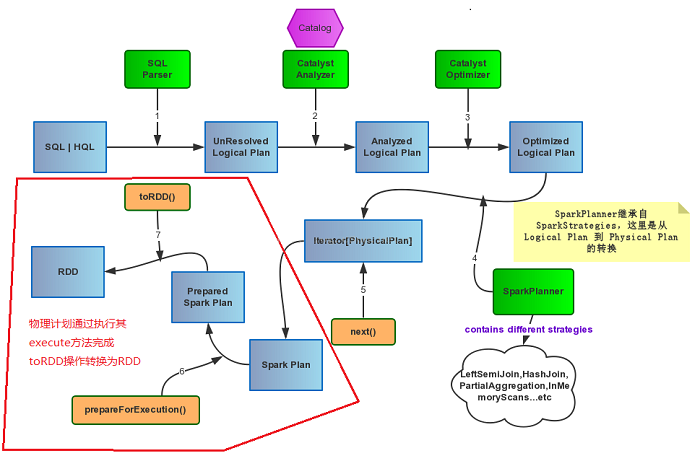
接上一篇文章Spark SQL Catalyst源码分析之Physical
Plan,本文将介绍Physical Plan的toRDD的具体实现细节:
我们都知道一段sql,真正的执行是当你调用它的collect()方法才会执行Spark
Job,最后计算得到RDD。
lazy val toRdd: RDD[Row] = executedPlan.execute() |
Spark Plan基本包含4种操作类型,即BasicOperator基本类型,还有就是Join、Aggregate和Sort这种稍复杂的。
如图:

一、BasicOperator
1.1、Project
Project 的大致含义是:传入一系列表达式Seq[NamedExpression],给定输入的Row,经过Convert(Expression的计算eval)操作,生成一个新的Row。
Project的实现是调用其child.execute()方法,然后调用mapPartitions对每一个Partition进行操作。
这个f函数其实是new了一个MutableProjection,然后循环的对每个partition进行Convert。
case class Project(projectList: Seq[NamedExpression], child: SparkPlan) extends UnaryNode { override def output = projectList.map(_.toAttribute) override def execute() = child.execute().mapPartitions { iter => //对每个分区进行f映射 @transient val reusableProjection = new MutableProjection(projectList) iter.map(reusableProjection) } } |
通过观察MutableProjection的定义,可以发现,就是bind references to
a schema 和 eval的过程:
将一个Row转换为另一个已经定义好schema column的Row。
如果输入的Row已经有Schema了,则传入的Seq[Expression]也会bound到当前的Schema。
case class MutableProjection(expressions: Seq[Expression]) extends (Row => Row) { def this(expressions: Seq[Expression], inputSchema: Seq[Attribute]) = this(expressions.map(BindReferences.bindReference(_, inputSchema))) //bound schema private[this] val exprArray = expressions.toArray private[this] val mutableRow = new GenericMutableRow(exprArray.size) //新的Row def currentValue: Row = mutableRow def apply(input: Row): Row = { var i = 0 while (i < exprArray.length) { mutableRow(i) = exprArray(i).eval(input) //根据输入的input,即一个Row,计算生成的Row i += 1 } mutableRow //返回新的Row } } |
1.2、Filter
Filter的具体实现是传入的condition进行对input row的eval计算,最后返回的是一个Boolean类型,如果表达式计算成功,返回true,则这个分区的这条数据就会保存下来,否则会过滤掉。
case class Filter(condition: Expression, child: SparkPlan) extends UnaryNode { override def output = child.output override def execute() = child.execute().mapPartitions { iter => iter.filter(condition.eval(_).asInstanceOf[Boolean]) //计算表达式 eval(input row) } } |
1.3、Sample
Sample取样操作其实是调用了child.execute()的结果后,返回的是一个RDD,对这个RDD调用其sample函数,原生方法。
case class Sample(fraction: Double, withReplacement: Boolean, seed: Long, child: SparkPlan) extends UnaryNode { override def output = child.output // TODO: How to pick seed? override def execute() = child.execute().sample(withReplacement, fraction, seed) } |
1.4、Union
Union操作支持多个子查询的Union,所以传入的child是一个Seq[SparkPlan]
execute()方法的实现是对其所有的children,每一个进行execute(),即select查询的结果集合RDD。
通过调用SparkContext的union方法,将所有子查询的结果合并起来。
case class Union(children: Seq[SparkPlan])(@transient sqlContext: SQLContext) extends SparkPlan { // TODO: attributes output by union should be distinct for nullability purposes override def output = children.head.output override def execute() = sqlContext.sparkContext.union(children.map(_.execute())) //子查询的结果进行union override def otherCopyArgs = sqlContext :: Nil } |
1.5、Limit
Limit操作在RDD的原生API里也有,即take().
但是Limit的实现分2种情况:
第一种是 limit作为结尾的操作符,即select xxx from yyy limit zzz。
并且是被executeCollect调用,则直接在driver里使用take方法。
第二种是 limit不是作为结尾的操作符,即limit后面还有查询,那么就在每个分区调用limit,最后repartition到一个分区来计算global
limit.
case class Limit(limit: Int, child: SparkPlan)(@transient sqlContext: SQLContext) extends UnaryNode { // TODO: Implement a partition local limit, and use a strategy to generate the proper limit plan: // partition local limit -> exchange into one partition -> partition local limit again override def otherCopyArgs = sqlContext :: Nil override def output = child.output override def executeCollect() = child.execute().map(_.copy()).take(limit) //直接在driver调用take override def execute() = { val rdd = child.execute().mapPartitions { iter => val mutablePair = new MutablePair[Boolean, Row]() iter.take(limit).map(row => mutablePair.update(false, row)) //每个分区先计算limit } val part = new HashPartitioner(1) val shuffled = new ShuffledRDD[Boolean, Row, Row, MutablePair[Boolean, Row]](rdd, part) //需要shuffle,来repartition shuffled.setSerializer(new SparkSqlSerializer(new SparkConf(false))) shuffled.mapPartitions(_.take(limit).map(_._2)) //最后单独一个partition来take limit } } |
1.6、TakeOrdered
TakeOrdered是经过排序后的limit N,一般是用在sort by 操作符后的limit。
可以简单理解为TopN操作符。
case class TakeOrdered(limit: Int, sortOrder: Seq[SortOrder], child: SparkPlan) (@transient sqlContext: SQLContext) extends UnaryNode { override def otherCopyArgs = sqlContext :: Nil override def output = child.output @transient lazy val ordering = new RowOrdering(sortOrder) //这里是通过RowOrdering来实现排序的 override def executeCollect() = child.execute().map(_.copy()).takeOrdered(limit)(ordering) // TODO: Terminal split should be implemented differently from non-terminal split. // TODO: Pick num splits based on |limit|. override def execute() = sqlContext.sparkContext.makeRDD(executeCollect(), 1) } |
1.7、Sort
Sort也是通过RowOrdering这个类来实现排序的,child.execute()对每个分区进行map,每个分区根据RowOrdering的order来进行排序,生成一个新的有序集合。
也是通过调用Spark RDD的sorted方法来实现的。
case class Sort( sortOrder: Seq[SortOrder], global: Boolean, child: SparkPlan) extends UnaryNode { override def requiredChildDistribution = if (global) OrderedDistribution(sortOrder) :: Nil else UnspecifiedDistribution :: Nil @transient lazy val ordering = new RowOrdering(sortOrder) //排序顺序 override def execute() = attachTree(this, "sort") { // TODO: Optimize sorting operation? child.execute() .mapPartitions( iterator => iterator.map(_.copy()).toArray.sorted(ordering).iterator,
//每个分区调用sorted方法,传入
<span style="font-family: Arial, Helvetica, sans-serif;">ordering排序规则,进行排序</span> preservesPartitioning = true) } override def output = child.output } |
1.8、ExistingRdd
ExistingRdd是
object ExistingRdd { def convertToCatalyst(a: Any): Any = a match { case o: Option[_] => o.orNull case s: Seq[Any] => s.map(convertToCatalyst) case p: Product => new GenericRow(p.productIterator.map(convertToCatalyst).toArray) case other => other } def productToRowRdd[A <: Product](data: RDD[A]): RDD[Row] = { data.mapPartitions { iterator => if (iterator.isEmpty) { Iterator.empty } else { val bufferedIterator = iterator.buffered val mutableRow = new GenericMutableRow(bufferedIterator.head.productArity) bufferedIterator.map { r => var i = 0 while (i < mutableRow.length) { mutableRow(i) = convertToCatalyst(r.productElement(i)) i += 1 } mutableRow } } } } def fromProductRdd[A <: Product : TypeTag](productRdd: RDD[A]) = { ExistingRdd(ScalaReflection.attributesFor[A], productToRowRdd(productRdd)) } } |
二、 Join Related Operators
HashJoin:
在讲解Join Related Operator之前,有必要了解一下HashJoin这个位于execution包下的joins.scala文件里的trait。
Join操作主要包含BroadcastHashJoin、LeftSemiJoinHash、ShuffledHashJoin均实现了HashJoin这个trait.
主要类图如下:
HashJoin这个trait的主要成员有:
buildSide是左连接还是右连接,有一种基准的意思。
leftKeys是左孩子的expressions, rightKeys是右孩子的expressions。
left是左孩子物理计划,right是右孩子物理计划。
buildSideKeyGenerator是一个Projection是根据传入的Row对象来计算buildSide的Expression的。
streamSideKeyGenerator是一个MutableProjection是根据传入的Row对象来计算streamSide的Expression的。
这里buildSide如果是left的话,可以理解为buildSide是左表,那么去连接这个左表的右表就是streamSide。

HashJoin关键的操作是joinIterators,简单来说就是join两个表,把每个表看着Iterators[Row].
方式:
1、首先遍历buildSide,计算buildKeys然后利用一个HashMap,形成 (buildKeys,
Iterators[Row])的格式。
2、遍历StreamedSide,计算streamedKey,去HashMap里面去匹配key,来进行join
3、最后生成一个joinRow,这个将2个row对接。
见代码注释:
trait HashJoin { val leftKeys: Seq[Expression] val rightKeys: Seq[Expression] val buildSide: BuildSide val left: SparkPlan val right: SparkPlan lazy val (buildPlan, streamedPlan) = buildSide match
{ //模式匹配,将physical plan封装形成Tuple2,如果是buildLeft,那么就是(left,right),否则是(right,left) case BuildLeft => (left, right) case BuildRight => (right, left) } lazy val (buildKeys, streamedKeys) = buildSide match
{ //模式匹配,将expression进行封装<span style="font-family: Arial, Helvetica, sans-serif;">Tuple2</span> case BuildLeft => (leftKeys, rightKeys) case BuildRight => (rightKeys, leftKeys) } def output = left.output ++ right.output @transient lazy val buildSideKeyGenerator = new Projection(buildKeys, buildPlan.output)
//生成buildSideKey来根据Expression来计算Row返回结果 @transient lazy val streamSideKeyGenerator =
//<span style="font-family: Arial, Helvetica, sans-serif;">生成</span>
<span style="font-family: Arial, Helvetica, sans-serif;">streamSideKeyGenerator</span>
<span style="font-family: Arial, Helvetica, sans-serif;">来根据Expression来计算Row返回结果</span> () => new MutableProjection(streamedKeys, streamedPlan.output) def joinIterators(buildIter: Iterator[Row], streamIter: Iterator[Row]): Iterator[Row] =
{ //把build表的Iterator[Row]和streamIterator[Row]进行join操作返回Join后的Iterator[Row] // TODO: Use Spark's HashMap implementation. val hashTable = new java.util.HashMap[Row, ArrayBuffer[Row]]() //匹配主要使用HashMap实现 var currentRow: Row = null // Create a mapping of buildKeys -> rows while (buildIter.hasNext)
{ //目前只对build Iterator进行迭代,
形成rowKey,Rows,类似wordCount,但是这里不是累加Value,而是Row的集合。 currentRow = buildIter.next() val rowKey = buildSideKeyGenerator(currentRow) //计算rowKey作为HashMap的key if(!rowKey.anyNull) { val existingMatchList = hashTable.get(rowKey) val matchList = if (existingMatchList == null) { val newMatchList = new ArrayBuffer[Row]() hashTable.put(rowKey, newMatchList) //(rowKey, matchedRowList) newMatchList } else { existingMatchList } matchList += currentRow.copy() //返回matchList } } new Iterator[Row] { //最后用streamedRow的Key来匹配buildSide端的HashMap private[this] var currentStreamedRow: Row = _ private[this] var currentHashMatches: ArrayBuffer[Row] = _ private[this] var currentMatchPosition: Int = -1 // Mutable per row objects. private[this] val joinRow = new JoinedRow private[this] val joinKeys = streamSideKeyGenerator() override final def hasNext: Boolean = (currentMatchPosition != -1 && currentMatchPosition < currentHashMatches.size) || (streamIter.hasNext && fetchNext()) override final def next() = { val ret = buildSide match { case BuildRight => joinRow(currentStreamedRow, currentHashMatches(currentMatchPosition))
//右连接的话,streamedRow放左边,匹配到的key的Row放到右表 case BuildLeft => joinRow(currentHashMatches(currentMatchPosition), currentStreamedRow)
//左连接的话,相反。 } currentMatchPosition += 1 ret } /** * Searches the streamed iterator for the next row that has at least one match in hashtable. * * @return true if the search is successful, and false if the streamed iterator runs out of * tuples. */ private final def fetchNext(): Boolean = { currentHashMatches = null currentMatchPosition = -1 while (currentHashMatches == null && streamIter.hasNext) { currentStreamedRow = streamIter.next() if (!joinKeys(currentStreamedRow).anyNull) { currentHashMatches = hashTable.get(joinKeys.currentValue)
//streamedRow从buildSide里的HashTable里面匹配rowKey } } if (currentHashMatches == null) { false } else { currentMatchPosition = 0 true } } } } } |
joinRow的实现,实现2个Row对接:
实际上就是生成一个新的Array,将2个Array合并。
class JoinedRow extends Row { private[this] var row1: Row = _ private[this] var row2: Row = _ ......... def copy() = { val totalSize = row1.size + row2.size val copiedValues = new Array[Any](totalSize) var i = 0 while(i < totalSize) { copiedValues(i) = apply(i) i += 1 } new GenericRow(copiedValues) //返回一个新的合并后的Row } |
2.1、LeftSemiJoinHash
left semi join,不多说了,hive早期版本里替代IN和EXISTS 的版本。
将右表的join keys放到HashSet里,然后遍历左表,查找左表的join key是否能匹配。
case class LeftSemiJoinHash( leftKeys: Seq[Expression], rightKeys: Seq[Expression], left: SparkPlan, right: SparkPlan) extends BinaryNode with HashJoin { val buildSide = BuildRight //buildSide是以右表为基准 override def requiredChildDistribution = ClusteredDistribution(leftKeys) :: ClusteredDistribution(rightKeys) :: Nil override def output = left.output def execute() = { buildPlan.execute().zipPartitions(streamedPlan.execute())
{ (buildIter, streamIter) =>
//右表的物理计划执行后生成RDD,利用zipPartitions对Partition进行合并。然后用上述方法实现。 val hashSet = new java.util.HashSet[Row]() var currentRow: Row = null // Create a Hash set of buildKeys while (buildIter.hasNext) { currentRow = buildIter.next() val rowKey = buildSideKeyGenerator(currentRow) if(!rowKey.anyNull) { val keyExists = hashSet.contains(rowKey) if (!keyExists) { hashSet.add(rowKey) } } } val joinKeys = streamSideKeyGenerator() streamIter.filter(current => { !joinKeys(current).anyNull && hashSet.contains(joinKeys.currentValue) }) } } } |
2.2、BroadcastHashJoin
名约: 广播HashJoin,呵呵。
是InnerHashJoin的实现。这里用到了concurrent并发里的future,异步的广播buildPlan的表执行后的的RDD。
如果接收到了广播后的表,那么就用streamedPlan来匹配这个广播的表。
实现是RDD的mapPartitions和HashJoin里的joinIterators最后生成join的结果。
case class BroadcastHashJoin( leftKeys: Seq[Expression], rightKeys: Seq[Expression], buildSide: BuildSide, left: SparkPlan, right: SparkPlan)(@transient sqlContext: SQLContext) extends BinaryNode with HashJoin { override def otherCopyArgs = sqlContext :: Nil override def outputPartitioning: Partitioning = left.outputPartitioning override def requiredChildDistribution = UnspecifiedDistribution :: UnspecifiedDistribution :: Nil @transient lazy val broadcastFuture = future { //利用SparkContext广播表 sqlContext.sparkContext.broadcast(buildPlan.executeCollect()) } def execute() = { val broadcastRelation = Await.result(broadcastFuture, 5.minute) streamedPlan.execute().mapPartitions { streamedIter => joinIterators(broadcastRelation.value.iterator, streamedIter) //调用joinIterators对每个分区map } } } |
2.3、ShuffleHashJoin
ShuffleHashJoin顾名思义就是需要shuffle数据,outputPartitioning是左孩子的的Partitioning。
会根据这个Partitioning进行shuffle。然后利用SparkContext里的zipPartitions方法对每个分区进行zip。
这里的requiredChildDistribution,的是ClusteredDistribution,这个会在HashPartitioning里面进行匹配。
关于这里面的分区这里不赘述,可以去org.apache.spark.sql.catalyst.plans.physical下的partitioning里面去查看。
case class ShuffledHashJoin( leftKeys: Seq[Expression], rightKeys: Seq[Expression], buildSide: BuildSide, left: SparkPlan, right: SparkPlan) extends BinaryNode with HashJoin { override def outputPartitioning: Partitioning = left.outputPartitioning override def requiredChildDistribution = ClusteredDistribution(leftKeys) :: ClusteredDistribution(rightKeys) :: Nil def execute() = { buildPlan.execute().zipPartitions(streamedPlan.execute()) { (buildIter, streamIter) => joinIterators(buildIter, streamIter) } } } |
|