| 编辑推荐: |
本文主要介绍
一下初识线程池,深入线程池,使用线程池和解读线程池
从设计思想到源码解析,
希望对您的学习有所帮助。
本文来自于CSDN,由火龙果软件Alice编辑、推荐。 |
|
初识线程池
我们知道,线程的创建和销毁都需要映射到操作系统,因此其代价是比较高昂的。出于避免频繁创建、销毁线程以及方便线程管理的需要,线程池应运而生。
线程池优势
降低资源消耗:线程池通常会维护一些线程(数量为 corePoolSize),这些线程被重复使用来执行不同的任务,任务完成后不会销毁。在待处理任务量很大的时候,通过对线程资源的复用,避免了线程的频繁创建与销毁,从而降低了系统资源消耗。
提高响应速度:由于线程池维护了一批 alive 状态的线程,当任务到达时,不需要再创建线程,而是直接由这些线程去执行任务,从而减少了任务的等待时间。
提高线程的可管理性:使用线程池可以对线程进行统一的分配,调优和监控。
线程池设计思路
有句话叫做艺术来源于生活,编程语言也是如此,很多设计思想能映射到日常生活中,比如面向对象思想、封装、继承,等等。今天我们要说的线程池,它同样可以在现实世界找到对应的实体——工厂。
先假想一个工厂的生产流程:

工厂中有固定的一批工人,称为正式工人,工厂接收的订单由这些工人去完成。当订单增加,正式工人已经忙不过来了,工厂会将生产原料暂时堆积在仓库中,等有空闲的工人时再处理(因为工人空闲了也不会主动处理仓库中的生产任务,所以需要调度员实时调度)。仓库堆积满了后,订单还在增加怎么办?工厂只能临时扩招一批工人来应对生产高峰,而这批工人高峰结束后是要清退的,所以称为临时工。当时临时工也以招满后(受限于工位限制,临时工数量有上限),后面的订单只能忍痛拒绝了。
我们做如下一番映射:
工厂——线程池
订单——任务(Runnable)
正式工人——核心线程
临时工——普通线程
仓库——任务队列
调度员——getTask()
getTask()是一个方法,将任务队列中的任务调度给空闲线程,在解读线程池有详细介绍
映射后,形成线程池流程图如下,两者是不是有异曲同工之妙?

这样,线程池的工作原理或者说流程就很好理解了,提炼成一个简图:

深入线程池
那么接下来,问题来了,线程池是具体如何实现这套工作机制的呢?从Java线程池Executor框架体系可以看出:线程池的真正实现类是ThreadPoolExecutor,因此我们接下来重点研究这个类。

构造方法
研究一个类,先从它的构造方法开始。ThreadPoolExecutor提供了4个有参构造方法:
public ThreadPoolExecutor(int corePoolSize,
int maximumPoolSize,
long keepAliveTime,
TimeUnit unit,
BlockingQueue<Runnable> workQueue) {
this(corePoolSize, maximumPoolSize, keepAliveTime, unit, workQueue,
Executors.defaultThreadFactory(), defaultHandler);
}
public ThreadPoolExecutor(int corePoolSize,
int maximumPoolSize,
long keepAliveTime,
TimeUnit unit,
BlockingQueue<Runnable> workQueue,
ThreadFactory threadFactory) {
this(corePoolSize, maximumPoolSize, keepAliveTime, unit, workQueue,
threadFactory, defaultHandler);
}
public ThreadPoolExecutor(int corePoolSize,
int maximumPoolSize,
long keepAliveTime,
TimeUnit unit,
BlockingQueue<Runnable> workQueue,
RejectedExecutionHandler handler) {
this(corePoolSize, maximumPoolSize, keepAliveTime, unit, workQueue,
Executors.defaultThreadFactory(), handler);
}
public ThreadPoolExecutor(int corePoolSize,
int maximumPoolSize,
long keepAliveTime,
TimeUnit unit,
BlockingQueue<Runnable> workQueue,
ThreadFactory threadFactory,
RejectedExecutionHandler handler) {
if (corePoolSize < 0 ||
maximumPoolSize <= 0 ||
maximumPoolSize < corePoolSize ||
keepAliveTime < 0)
throw new IllegalArgumentException();
if (workQueue == null || threadFactory == null || handler == null)
throw new NullPointerException();
this.corePoolSize = corePoolSize;
this.maximumPoolSize = maximumPoolSize;
this.workQueue = workQueue;
this.keepAliveTime = unit.toNanos(keepAliveTime);
this.threadFactory = threadFactory;
this.handler = handler;
}
|
解释一下构造方法中涉及到的参数:
corePoolSize(必需):核心线程数。即池中一直保持存活的线程数,即使这些线程处于空闲。但是将allowCoreThreadTimeOut参数设置为true后,核心线程处于空闲一段时间以上,也会被回收。
maximumPoolSize(必需):池中允许的最大线程数。当核心线程全部繁忙且任务队列打满之后,线程池会临时追加线程,直到总线程数达到maximumPoolSize这个上限。
keepAliveTime(必需):线程空闲超时时间。当非核心线程处于空闲状态的时间超过这个时间后,该线程将被回收。将allowCoreThreadTimeOut参数设置为true后,核心线程也会被回收。
unit(必需):keepAliveTime参数的时间单位。有:TimeUnit.DAYS(天)、TimeUnit.HOURS(小时)、TimeUnit.MINUTES(分钟)、TimeUnit.SECONDS(秒)、TimeUnit.MILLISECONDS(毫秒)、TimeUnit.MICROSECONDS(微秒)、TimeUnit.NANOSECONDS(纳秒)
workQueue(必需):任务队列,采用阻塞队列实现。当核心线程全部繁忙时,后续由execute方法提交的Runnable将存放在任务队列中,等待被线程处理。
threadFactory(可选):线程工厂。指定线程池创建线程的方式。
handler(可选):拒绝策略。当线程池中线程数达到maximumPoolSize且workQueue打满时,后续提交的任务将被拒绝,handler可以指定用什么方式拒绝任务。
放到一起再看一下:

任务队列
使用ThreadPoolExecutor需要指定一个实现了BlockingQueue接口的任务等待队列。在ThreadPoolExecutor线程池的API文档中,一共推荐了三种等待队列,它们是:SynchronousQueue、LinkedBlockingQueue和ArrayBlockingQueue;
SynchronousQueue:同步队列。这是一个内部没有任何容量的阻塞队列,任何一次插入操作的元素都要等待相对的删除/读取操作,否则进行插入操作的线程就要一直等待,反之亦然。
LinkedBlockingQueue:无界队列(严格来说并非无界,上限是Integer.MAX_VALUE),基于链表结构。使用无界队列后,当核心线程都繁忙时,后续任务可以无限加入队列,因此线程池中线程数不会超过核心线程数。这种队列可以提高线程池吞吐量,但代价是牺牲内存空间,甚至会导致内存溢出。另外,使用它时可以指定容量,这样它也就是一种有界队列了。
ArrayBlockingQueue:有界队列,基于数组实现。在线程池初始化时,指定队列的容量,后续无法再调整。这种有界队列有利于防止资源耗尽,但可能更难调整和控制。
另外,Java还提供了另外4种队列:
PriorityBlockingQueue:支持优先级排序的无界阻塞队列。存放在PriorityBlockingQueue中的元素必须实现Comparable接口,这样才能通过实现compareTo()方法进行排序。优先级最高的元素将始终排在队列的头部;PriorityBlockingQueue不会保证优先级一样的元素的排序,也不保证当前队列中除了优先级最高的元素以外的元素,随时处于正确排序的位置。
DelayQueue:延迟队列。基于二叉堆实现,同时具备:无界队列、阻塞队列、优先队列的特征。DelayQueue延迟队列中存放的对象,必须是实现Delayed接口的类对象。通过执行时延从队列中提取任务,时间没到任务取不出来。更多内容请见DelayQueue。
LinkedBlockingDeque:双端队列。基于链表实现,既可以从尾部插入/取出元素,还可以从头部插入元素/取出元素。
LinkedTransferQueue:由链表结构组成的无界阻塞队列。这个队列比较特别的时,采用一种预占模式,意思就是消费者线程取元素时,如果队列不为空,则直接取走数据,若队列为空,那就生成一个节点(节点元素为null)入队,然后消费者线程被等待在这个节点上,后面生产者线程入队时发现有一个元素为null的节点,生产者线程就不入队了,直接就将元素填充到该节点,并唤醒该节点等待的线程,被唤醒的消费者线程取走元素。
拒绝策略
线程池有一个重要的机制:拒绝策略。当线程池workQueue已满且无法再创建新线程池时,就要拒绝后续任务了。拒绝策略需要实现RejectedExecutionHandler接口,不过Executors框架已经为我们实现了4种拒绝策略:
AbortPolicy(默认):丢弃任务并抛出RejectedExecutionException异常。
CallerRunsPolicy:直接运行这个任务的run方法,但并非是由线程池的线程处理,而是交由任务的调用线程处理。
DiscardPolicy:直接丢弃任务,不抛出任何异常。
DiscardOldestPolicy:将当前处于等待队列列头的等待任务强行取出,然后再试图将当前被拒绝的任务提交到线程池执行。
线程工厂指定创建线程的方式,这个参数不是必选项,Executors类已经为我们非常贴心地提供了一个默认的线程工厂:
/**
* The default thread factory
*/
static class DefaultThreadFactory implements ThreadFactory {
private static final AtomicInteger poolNumber = new AtomicInteger(1);
private final ThreadGroup group;
private final AtomicInteger threadNumber = new AtomicInteger(1);
private final String namePrefix;
DefaultThreadFactory() {
SecurityManager s = System.getSecurityManager();
group = (s != null) ? s.getThreadGroup() :
Thread.currentThread().getThreadGroup();
namePrefix = "pool-" +
poolNumber.getAndIncrement() +
"-thread-";
}
public Thread newThread(Runnable r) {
Thread t = new Thread(group, r,
namePrefix + threadNumber.getAndIncrement(),
0);
if (t.isDaemon())
t.setDaemon(false);
if (t.getPriority() != Thread.NORM_PRIORITY)
t.setPriority(Thread.NORM_PRIORITY);
return t;
}
}
|
线程池状态
线程池有5种状态:
volatile int runState;
// runState is stored in the high-order bits
private static final int RUNNING = -1 << COUNT_BITS;
private static final int SHUTDOWN = 0 << COUNT_BITS;
private static final int STOP = 1 << COUNT_BITS;
private static final int TIDYING = 2 << COUNT_BITS;
private static final int TERMINATED = 3 << COUNT_BITS; |
runState表示当前线程池的状态,它是一个 volatile 变量用来保证线程之间的可见性。
下面的几个static final变量表示runState可能的几个取值,有以下几个状态:
RUNNING:当创建线程池后,初始时,线程池处于RUNNING状态;
SHUTDOWN:如果调用了shutdown()方法,则线程池处于SHUTDOWN状态,此时线程池不能够接受新的任务,它会等待所有任务执行完毕;
STOP:如果调用了shutdownNow()方法,则线程池处于STOP状态,此时线程池不能接受新的任务,并且会去尝试终止正在执行的任务;
TERMINATED:当线程池处于SHUTDOWN或STOP状态,并且所有工作线程已经销毁,任务缓存队列已经清空或执行结束后,线程池被设置为TERMINATED状态。
初始化&容量调整&关闭
1、线程初始化
默认情况下,创建线程池之后,线程池中是没有线程的,需要提交任务之后才会创建线程。
在实际中如果需要线程池创建之后立即创建线程,可以通过以下两个方法办到:
- prestartCoreThread() :boolean prestartCoreThread(),初始化一个核心线程
- prestartAllCoreThreads() :int prestartAllCoreThreads(),初始化所有核心线程,并返回初始化的线程数
public boolean prestartCoreThread() {
return addIfUnderCorePoolSize(null); //注意传进去的参数是null
}
public int prestartAllCoreThreads() {
int n = 0;
while (addIfUnderCorePoolSize(null))//注意传进去的参数是null
++n;
return n;
}
|
2、线程池关闭
ThreadPoolExecutor提供了两个方法,用于线程池的关闭:
shutdown():不会立即终止线程池,而是要等所有任务缓存队列中的任务都执行完后才终止,但再也不会接受新的任务
shutdownNow():立即终止线程池,并尝试打断正在执行的任务,并且清空任务缓存队列,返回尚未执行的任务
3、线程池容量调整
ThreadPoolExecutor提供了动态调整线程池容量大小的方法:
setCorePoolSize:设置核心池大小
setMaximumPoolSize:设置线程池最大能创建的线程数目大小
当上述参数从小变大时,ThreadPoolExecutor进行线程赋值,还可能立即创建新的线程来执行任务。
使用线程池
ThreadPoolExecutor
通过构造方法使用ThreadPoolExecutor是线程池最直接的使用方式,下面看一个实例:
import java.util.concurrent.ArrayBlockingQueue;
import java.util.concurrent.ThreadPoolExecutor;
import java.util.concurrent.TimeUnit;
public class MyTest {
public static void main(String[] args) {
// 创建线程池
ThreadPoolExecutor threadPool = new ThreadPoolExecutor(3, 5, 5, TimeUnit.SECONDS,
new ArrayBlockingQueue<Runnable>(5));
// 向线程池提交任务
for (int i = 0; i < threadPool.getCorePoolSize(); i++) {
threadPool.execute(new Runnable() {
@Override
public void run() {
for (int x = 0; x < 2; x++) {
System.out.println(Thread.currentThread().getName() + ":" + x);
try {
Thread.sleep(2000);
} catch (InterruptedException e) {
e.printStackTrace();
}
}
}
});
}
// 关闭线程池
threadPool.shutdown(); // 设置线程池的状态为SHUTDOWN,然后中断所有没有正在执行任务的线程
// threadPool.shutdownNow(); // 设置线程池的状态为STOP,然后尝试停止所有的正在执行或暂停任务的线程,并返回等待执行任务的列表,该方法要慎用,容易造成不可控的后果
}
}
|
运行结果:
pool-1-thread-2:0
pool-1-thread-1:0
pool-1-thread-3:0
pool-1-thread-2:1
pool-1-thread-3:1
pool-1-thread-1:1 |
Executors封装线程池
另外,Executors封装好了4种常见的功能线程池(还是那么地贴心):
1、FixedThreadPool
固定容量线程池。其特点是最大线程数就是核心线程数,意味着线程池只能创建核心线程,keepAliveTime为0,即线程执行完任务立即回收。任务队列未指定容量,代表使用默认值Integer.MAX_VALUE。适用于需要控制并发线程的场景。
// 使用默认线程工厂
public static ExecutorService newFixedThreadPool(int nThreads) {
return new ThreadPoolExecutor(nThreads, nThreads,
0L, TimeUnit.MILLISECONDS,
new LinkedBlockingQueue<Runnable>());
}
// 需要自定义线程工厂
public static ExecutorService newFixedThreadPool(int nThreads, ThreadFactory threadFactory) {
return new ThreadPoolExecutor(nThreads, nThreads,
0L, TimeUnit.MILLISECONDS,
new LinkedBlockingQueue<Runnable>(),
threadFactory);
} |
使用示例:
// 1. 创建线程池对象,设置核心线程和最大线程数为5
ExecutorService fixedThreadPool = Executors.newFixedThreadPool(5);
// 2. 创建Runnable(任务)
Runnable task =new Runnable(){
public void run() {
System.out.println(Thread.currentThread().getName() + "--->运行");
}
};
// 3. 向线程池提交任务
fixedThreadPool.execute(task); |
2、 SingleThreadExecutor
单线程线程池。特点是线程池中只有一个线程(核心线程),线程执行完任务立即回收,使用有界阻塞队列(容量未指定,使用默认值Integer.MAX_VALUE)
public static ExecutorService newSingleThreadExecutor() {
return new FinalizableDelegatedExecutorService
(new ThreadPoolExecutor(1, 1,
0L, TimeUnit.MILLISECONDS,
new LinkedBlockingQueue<Runnable>()));
}
// 为节省篇幅,省略了自定义线程工厂方式的源码 |
使用示例:
// 1. 创建单线程线程池
ExecutorService singleThreadExecutor = Executors.newSingleThreadExecutor();
// 2. 创建Runnable(任务)
Runnable task = new Runnable(){
public void run() {
System.out.println(Thread.currentThread().getName() + "--->运行");
}
};
// 3. 向线程池提交任务
singleThreadExecutor.execute(task); |
3、 ScheduledThreadPool
定时线程池。指定核心线程数量,普通线程数量无限,线程执行完任务立即回收,任务队列为延时阻塞队列。这是一个比较特别的线程池,适用于执行定时或周期性的任务。
public static ScheduledExecutorService newScheduledThreadPool(int corePoolSize) {
return new ScheduledThreadPoolExecutor(corePoolSize);
}
// 继承了 ThreadPoolExecutor
public class ScheduledThreadPoolExecutor extends ThreadPoolExecutor
implements ScheduledExecutorService {
// 构造函数,省略了自定义线程工厂的构造函数
public ScheduledThreadPoolExecutor(int corePoolSize) {
super(corePoolSize, Integer.MAX_VALUE, 0, NANOSECONDS,
new DelayedWorkQueue());
}
// 延时执行任务
public ScheduledFuture<?> schedule(Runnable command,
long delay,
TimeUnit unit) {
...
}
// 定时执行任务
public ScheduledFuture<?> scheduleAtFixedRate(Runnable command,
long initialDelay,
long period,
TimeUnit unit) {...}
}
|
使用示例:
// 1. 创建定时线程池
ExecutorService scheduledThreadPool = Executors.newScheduledThreadPool(5);
// 2. 创建Runnable(任务)
Runnable task = new Runnable(){
public void run() {
System.out.println(Thread.currentThread().getName() + "--->运行");
}
};
// 3. 向线程池提交任务
scheduledThreadPool.schedule(task, 2, TimeUnit.SECONDS); // 延迟2s后执行任务
scheduledThreadPool.scheduleAtFixedRate (task,50,2000,TimeUnit.MILLISECONDS); // 延迟50ms后、每隔2000ms执行任务 |
4、CachedThreadPool
缓存线程池。没有核心线程,普通线程数量为Integer.MAX_VALUE(可以理解为无限),线程闲置60s后回收,任务队列使用SynchronousQueue这种无容量的同步队列。适用于任务量大但耗时低的场景。
public static ExecutorService newCachedThreadPool() {
return new ThreadPoolExecutor(0, Integer.MAX_VALUE,
60L, TimeUnit.SECONDS,
new SynchronousQueue<Runnable>());
} |
使用示例:
// 1. 创建缓存线程池
ExecutorService cachedThreadPool = Executors.newCachedThreadPool();
// 2. 创建Runnable(任务)
Runnable task = new Runnable(){
public void run() {
System.out.println(Thread.currentThread().getName() + "--->运行");
}
};
// 3. 向线程池提交任务
cachedThreadPool.execute(task); |
解读线程池
OK,相信前面内容阅读起来还算轻松愉悦吧,那么从这里开始就进入深水区了,如果后面内容能吃透,那么线程池知识就真的被你掌握了。
我们知道,向线程池提交任务是用ThreadPoolExecutor的execute()方法,但在其内部,线程任务的处理其实是相当复杂的,涉及到ThreadPoolExecutor、Worker、Thread三个类的6个方法:

execute()
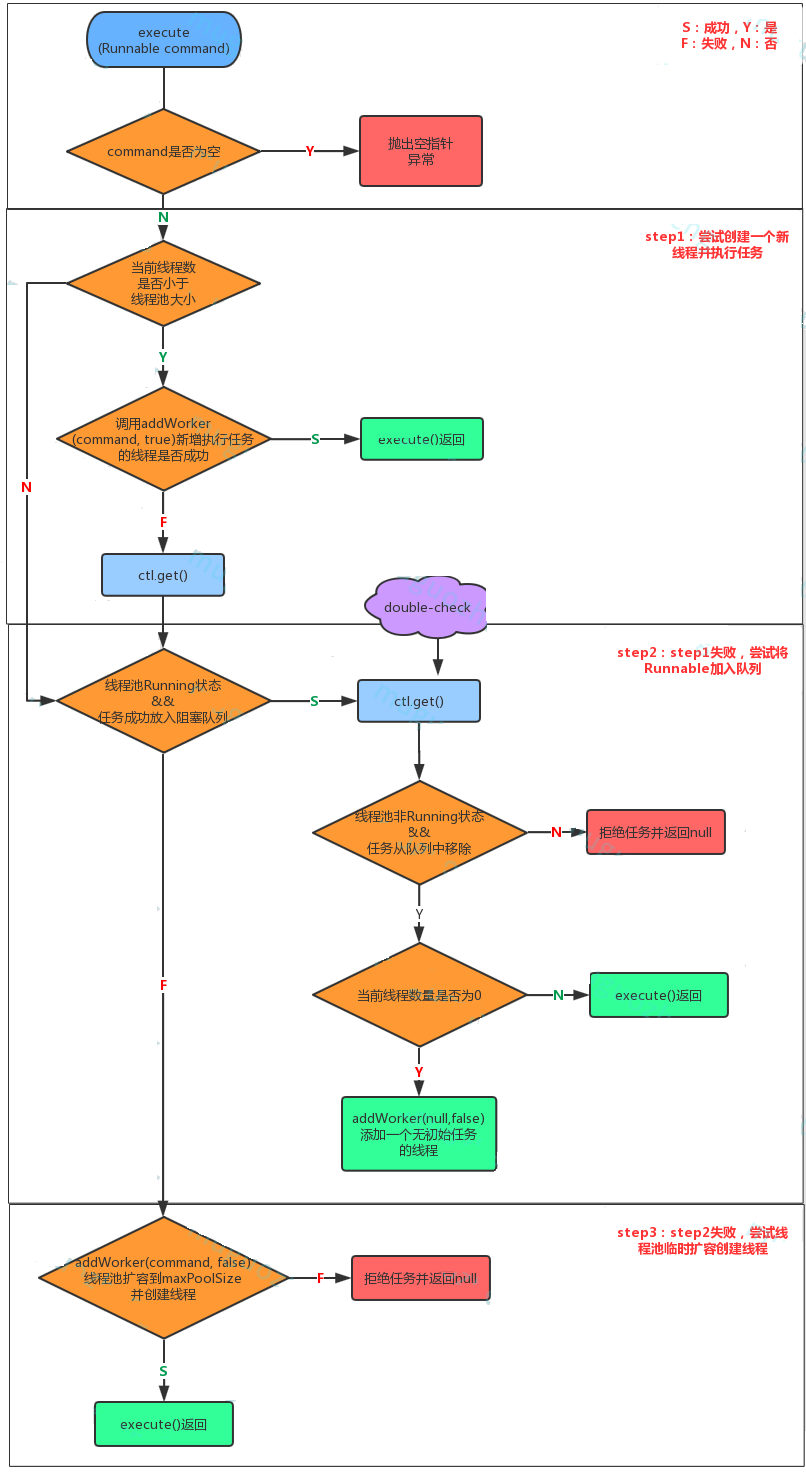
在ThreadPoolExecutor类中,任务提交方法的入口是execute(Runnable command)方法(submit()方法也是调用了execute()),该方法其实只在尝试做一件事:经过各种校验之后,调用 addWorker(Runnable command,boolean core)方法为线程池创建一个线程并执行任务,与之相对应,execute() 的结果有两个:
参数说明:
Runnable command:待执行的任务
执行流程:
1、通过 ctl.get() 得到线程池的当前线程数,如果线程数小于corePoolSize,则调用 addWorker(commond,true)方法创建新的线程执行任务,否则执行步骤2;
2、步骤1失败,说明已经无法再创建新线程,那么考虑将任务放入阻塞队列,等待执行完任务的线程来处理。基于此,判断线程池是否处于Running状态(只有Running状态的线程池可以接受新任务),如果任务添加到任务队列成功则进入步骤3,失败则进入步骤4;
3、来到这一步需要说明任务已经加入任务队列,这时要二次校验线程池的状态,会有以下情形:
线程池不再是Running状态了,需要将任务从任务队列中移除,如果移除成功则拒绝本次任务
线程池是Running状态,则判断线程池工作线程是否为0,是则调用 addWorker(commond,true)添加一个没有初始任务的线程(这个线程将去获取已经加入任务队列的本次任务并执行),否则进入步骤4;
线程池不是Running状态,但从任务队列移除任务失败(可能已被某线程获取?),进入步骤4;
4、将线程池扩容至maximumPoolSize并调用 addWorker(commond,false)方法创建新的线程执行任务,失败则拒绝本次任务。
流程图:

源码详读:
/**
* 在将来的某个时候执行给定的任务。任务可以在新线程中执行,也可以在现有的池线程中执行。
* 如果由于此执行器已关闭或已达到其容量而无法提交任务以供执行,则由当前的{@code RejectedExecutionHandler}处理该任务。
*
* @param command the task to execute 待执行的任务命令
*/
public void execute(Runnable command) {
if (command == null)
throw new NullPointerException();
/*
* Proceed in 3 steps:
*
* 1. 如果运行的线程少于corePoolSize,将尝试以给定的命令作为第一个任务启动新线程。
*
* 2. 如果一个任务可以成功排队,那么我们仍然需要仔细检查两点,其一,我们是否应该添加一个线程
* (因为自从上次检查至今,一些存在的线程已经死亡),其二,线程池状态此时已改变成非运行态。因此,我们重新检查状态,如果检查不通过,则移除已经入列的任务,如果检查通过且线程池线程数为0,则启动新线程。
*
* 3. 如果无法将任务加入任务队列,则将线程池扩容到极限容量并尝试创建一个新线程,如果失败则拒绝任务。
*/
int c = ctl.get();
// 步骤1:判断线程池当前线程数是否小于线程池大小
if (workerCountOf(c) < corePoolSize) {
// 增加一个工作线程并添加任务,成功则返回,否则进行步骤2
// true代表使用coreSize作为边界约束,否则使用maximumPoolSize
if (addWorker(command, true))
return;
c = ctl.get();
}
// 步骤2:不满足workerCountOf(c) < corePoolSize或addWorker失败,进入步骤2
// 校验线程池是否是Running状态且任务是否成功放入workQueue(阻塞队列)
if (isRunning(c) && workQueue.offer(command)) {
int recheck = ctl.get();
// 再次校验,如果线程池非Running且从任务队列中移除任务成功,则拒绝该任务
if (! isRunning(recheck) && remove(command))
reject(command);
// 如果线程池工作线程数量为0,则新建一个空任务的线程
else if (workerCountOf(recheck) == 0)
// 如果线程池不是Running状态,是加入不进去的
addWorker(null, false);
}
// 步骤3:如果线程池不是Running状态或任务入列失败,尝试扩容maxPoolSize后再次addWorker,失败则拒绝任务
else if (!addWorker(command, false))
reject(command);
} |
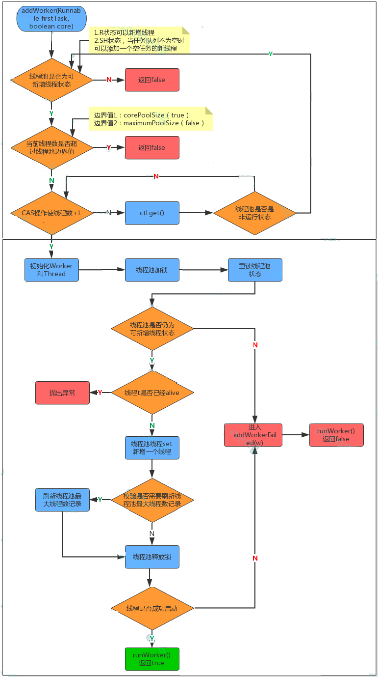
addWorker()
addWorker(Runnable firstTask, boolean core) 方法,顾名思义,向线程池添加一个带有任务的工作线程。
参数说明:
Runnable firstTask:新创建的线程应该首先运行的任务(如果没有,则为空)。
boolean core:该参数决定了线程池容量的约束条件,即当前线程数量以何值为极限值。参数为 true 则使用corePollSize 作为约束值,否则使用maximumPoolSize。
执行流程:
1、外层循环判断线程池的状态是否可以新增工作线程。这层校验基于下面两个原则:
线程池为Running状态时,既可以接受新任务也可以处理任务
线程池为关闭状态时只能新增空任务的工作线程(worker)处理任务队列(workQueue)中的任务不能接受新任务
2、内层循环向线程池添加工作线程并返回是否添加成功的结果。
首先校验线程数是否已经超限制,是则返回false,否则进入下一步
通过CAS使工作线程数+1,成功则进入步骤3,失败则再次校验线程池是否是运行状态,是则继续内层循环,不是则返回外层循环
3、核心线程数量+1成功的后续操作:添加到工作线程集合,并启动工作线程
首先获取锁之后,再次校验线程池状态(具体校验规则见代码注解),通过则进入下一步,未通过则添加线程失败
线程池状态校验通过后,再检查线程是否已经启动,是则抛出异常,否则尝试将线程加入线程池
检查线程是否启动成功,成功则返回true,失败则进入 addWorkerFailed 方法
流程图:

源码详读:
private boolean addWorker(Runnable firstTask, boolean core) {
// 外层循环:判断线程池状态
retry:
for (;;) {
int c = ctl.get();
int rs = runStateOf(c);
/**
* 1.线程池为非Running状态(Running状态则既可以新增核心线程也可以接受任务)
* 2.线程为shutdown状态且firstTask为空且队列不为空
* 3.满足条件1且条件2不满足,则返回false
* 4.条件2解读:线程池为shutdown状态时且任务队列不为空时,可以新增空任务的线程来处理队列中的任务
*/
if (rs >= SHUTDOWN &&
! (rs == SHUTDOWN &&
firstTask == null &&
! workQueue.isEmpty()))
return false;
// 内层循环:线程池添加核心线程并返回是否添加成功的结果
for (;;) {
int wc = workerCountOf(c);
// 校验线程池已有线程数量是否超限:
// 1.线程池最大上限CAPACITY
// 2.corePoolSize或maximumPoolSize(取决于入参core)
if (wc >= CAPACITY ||
wc >= (core ? corePoolSize : maximumPoolSize))
return false;
// 通过CAS操作使工作线程数+1,跳出外层循环
if (compareAndIncrementWorkerCount(c))
break retry;
// 线程+1失败,重读ctl
c = ctl.get(); // Re-read ctl
// 如果此时线程池状态不再是running,则重新进行外层循环
if (runStateOf(c) != rs)
continue retry;
// 其他 CAS 失败是因为工作线程数量改变了,继续内层循环尝试CAS对线程数+1
// else CAS failed due to workerCount change; retry inner loop
}
}
/**
* 核心线程数量+1成功的后续操作:添加到工作线程集合,并启动工作线程
*/
boolean workerStarted = false;
boolean workerAdded = false;
Worker w = null;
try {
final ReentrantLock mainLock = this.mainLock;
w = new Worker(firstTask);
final Thread t = w.thread;
if (t != null) {
// 下面代码需要加锁:线程池主锁
mainLock.lock();
try {
// 持锁期间重新检查,线程工厂创建线程失败或获取锁之前关闭的情况发生时,退出
int c = ctl.get();
int rs = runStateOf(c);
// 再次检验线程池是否是running状态或线程池shutdown但线程任务为空
if (rs < SHUTDOWN ||
(rs == SHUTDOWN && firstTask == null)) {
// 线程已经启动,则抛出非法线程状态异常
// 为什么会存在这种状态呢?未解决
if (t.isAlive()) // precheck that t is startable
throw new IllegalThreadStateException();
workers.add(w); //加入线程池
int s = workers.size();
// 如果当前工作线程数超过线程池曾经出现过的最大线程数,刷新后者值
if (s > largestPoolSize)
largestPoolSize = s;
workerAdded = true;
}
} finally {
mainLock.unlock(); // 释放锁
}
if (workerAdded) { // 工作线程添加成功,启动该线程
t.start();
workerStarted = true;
}
}
} finally {
//线程启动失败,则进入addWorkerFailed
if (! workerStarted)
addWorkerFailed(w);
}
return workerStarted;
}
|
Worker类
Worker类是内部类,既实现了Runnable,又继承了AbstractQueuedSynchronizer(以下简称AQS),所以其既是一个可执行的任务,又可以达到锁的效果。
Worker类主要维护正在运行任务的线程的中断控制状态,以及其他次要的记录。这个类适时地继承了AbstractQueuedSynchronizer类,以简化获取和释放锁(该锁作用于每个任务执行代码)的过程。这样可以防止去中断正在运行中的任务,只会中断在等待从任务队列中获取任务的线程。
我们实现了一个简单的不可重入互斥锁,而不是使用可重入锁,因为我们不希望工作任务在调用setCorePoolSize之类的池控制方法时能够重新获取锁。另外,为了在线程真正开始运行任务之前禁止中断,我们将锁状态初始化为负值,并在启动时清除它(在runWorker中)。
private final class Worker
extends AbstractQueuedSynchronizer
implements Runnable
{
/**
* This class will never be serialized, but we provide a
* serialVersionUID to suppress a javac warning.
*/
private static final long serialVersionUID = 6138294804551838833L;
/** Thread this worker is running in. Null if factory fails. */
final Thread thread;
/** Initial task to run. Possibly null. */
Runnable firstTask;
/** Per-thread task counter */
volatile long completedTasks;
/**
* Creates with given first task and thread from ThreadFactory.
* @param firstTask the first task (null if none)
*/
// 通过构造函数初始化,
Worker(Runnable firstTask) {
//设置AQS的同步状态
// state:锁状态,-1为初始值,0为unlock状态,1为lock状态
setState(-1); // inhibit interrupts until runWorker 在调用runWorker前,禁止中断
this.firstTask = firstTask;
// 线程工厂创建一个线程
this.thread = getThreadFactory().newThread(this);
}
/** Delegates main run loop to outer runWorker */
public void run() {
runWorker(this); //runWorker()是ThreadPoolExecutor的方法
}
// Lock methods
// The value 0 represents the unlocked state. 0代表“没被锁定”状态
// The value 1 represents the locked state. 1代表“锁定”状态
protected boolean isHeldExclusively() {
return getState() != 0;
}
/**
* 尝试获取锁的方法
* 重写AQS的tryAcquire(),AQS本来就是让子类来实现的
*/
protected boolean tryAcquire(int unused) {
// 判断原值为0,且重置为1,所以state为-1时,锁无法获取。
// 每次都是0->1,保证了锁的不可重入性
if (compareAndSetState(0, 1)) {
// 设置exclusiveOwnerThread=当前线程
setExclusiveOwnerThread(Thread.currentThread());
return true;
}
return false;
}
/**
* 尝试释放锁
* 不是state-1,而是置为0
*/
protected boolean tryRelease(int unused) {
setExclusiveOwnerThread(null);
setState(0);
return true;
}
public void lock() { acquire(1); }
public boolean tryLock() { return tryAcquire(1); }
public void unlock() { release(1); }
public boolean isLocked() { return isHeldExclusively(); }
/**
* 中断(如果运行)
* shutdownNow时会循环对worker线程执行
* 且不需要获取worker锁,即使在worker运行时也可以中断
*/
void interruptIfStarted() {
Thread t;
//如果state>=0、t!=null、且t没有被中断
//new Worker()时state==-1,说明不能中断
if (getState() >= 0 && (t = thread) != null && !t.isInterrupted()) {
try {
t.interrupt();
} catch (SecurityException ignore) {
}
}
}
} |
runWorker()
可以说,runWorker(Worker w) 是线程池中真正处理任务的方法,前面的execute() 和 addWorker() 都是在为该方法做准备和铺垫。
参数说明:
Worker w:封装的Worker,携带了工作线程的诸多要素,包括Runnable(待处理任务)、lock(锁)、completedTasks(记录线程池已完成任务数)
执行流程:
1、判断当前任务或者从任务队列中获取的任务是否不为空,都为空则进入步骤2,否则进入步骤3
2、任务为空,则将completedAbruptly置为false(即线程不是突然终止),并执行processWorkerExit(w,completedAbruptly)方法进入线程退出程序
3、任务不为空,则进入循环,并加锁
4、判断是否为线程添加中断标识,以下两个条件满足其一则添加中断标识:
线程池状态>=STOP,即STOP或TERMINATED
一开始判断线程池状态<STOP,接下来检查发现Thread.interrupted()为true,即线程已经被中断,再次检查线程池状态是否>=STOP(以消除该瞬间shutdown方法生效,使线程池处于STOP或TERMINATED)
5、执行前置方法 beforeExecute(wt, task)(该方法为空方法,由子类实现)后执行task.run() 方法执行任务(执行不成功抛出相应异常)
6、执行后置方法 afterExecute(task, thrown)(该方法为空方法,由子类实现)后将线程池已完成的任务数+1,并释放锁。
7、再次进行循环条件判断。
流程图:

源码详读:
final void runWorker(Worker w) {
Thread wt = Thread.currentThread();
Runnable task = w.firstTask;
w.firstTask = null;
// allow interrupts
// new Worker()是state==-1,此处是调用Worker类的tryRelease()方法,将state置为0,而interruptIfStarted()中只有state>=0才允许调用中断
w.unlock();
// 线程退出的原因,true是任务导致,false是线程正常退出
boolean completedAbruptly = true;
try {
// 当前任务和从任务队列中获取的任务都为空,方停止循环
while (task != null || (task = getTask()) != null) {
//上锁可以防止在shutdown()时终止正在运行的worker,而不是应对并发
w.lock();
// If pool is stopping, ensure thread is interrupted;
// if not, ensure thread is not interrupted. This
// requires a recheck in second case to deal with
// shutdownNow race while clearing interrupt
/**
* 判断1:确保只有在线程处于stop状态且wt未中断时,wt才会被设置中断标识
* 条件1:线程池状态>=STOP,即STOP或TERMINATED
* 条件2:一开始判断线程池状态<STOP,接下来检查发现Thread.interrupted()为true,即线程已经被中断,再次检查线程池状态是否>=STOP(以消除该瞬间shutdown方法生效,使线程池处于STOP或TERMINATED),
* 条件1与条件2任意满意一个,且wt不是中断状态,则中断wt,否则进入下一步
*/
if ((runStateAtLeast(ctl.get(), STOP) ||
(Thread.interrupted() &&
runStateAtLeast(ctl.get(), STOP))) &&
!wt.isInterrupted())
wt.interrupt(); //当前线程调用interrupt()中断
try {
//执行前(空方法,由子类重写实现)
beforeExecute(wt, task);
Throwable thrown = null;
try {
task.run();
}
catch (RuntimeException x) {
thrown = x; throw x;
}
catch (Error x) {
thrown = x; throw x;
}
catch (Throwable x) {
thrown = x; throw new Error(x);
}
finally {
//执行后(空方法,由子类重写实现)
afterExecute(task, thrown);
}
}
finally {
task = null;
w.completedTasks++; //完成任务数+1
w.unlock(); //释放锁
}
}
//
completedAbruptly = false;
}
finally {
//处理worker的退出
processWorkerExit(w, completedAbruptly);
}
} |
5、getTask()
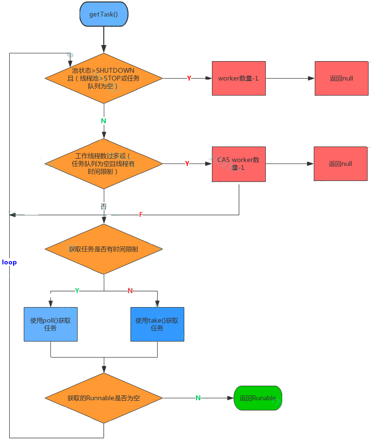
由函数调用关系图可知,在ThreadPoolExecutor类的实现中,Runnable getTask() 方法是为void runWorker(Worker w)方法服务的,它的作用就是在任务队列(workQueue)中获取 task(Runnable)。
参数说明:无参数
执行流程:
将timedOut(上次获取任务是否超时)置为false(首次执行方法,无上次,自然为false),进入一个无限循环
如果线程池为Shutdown状态且任务队列为空(线程池shutdown状态可以处理任务队列中的任务,不再接受新任务,这个是重点)或者线程池为STOP或TERMINATED状态,则意味着线程池不必再获取任务了,当前工作线程数量-1并返回null,否则进入步骤3
如果线程池数量超限制或者时间超限且(任务队列为空或当前线程数>1),则进入步骤4,否则进入步骤5。
移除工作线程,成功则返回null,不成功则进入下轮循环。
尝试用poll() 或者 take()(具体用哪个取决于timed的值)获取任务,如果任务不为空,则返回该任务。如果为空,则将timeOut 置为 true进入下一轮循环。如果获取任务过程发生异常,则将 timeOut置为 false 后进入下一轮循环。
流程图:

源码详读:
private Runnable getTask() {
// 最新一次poll是否超时
boolean timedOut = false; // Did the last poll() time out?
for (;;) {
int c = ctl.get();
int rs = runStateOf(c);
// Check if queue empty only if necessary.
/**
* 条件1:线程池状态SHUTDOWN、STOP、TERMINATED状态
* 条件2:线程池STOP、TERMINATED状态或workQueue为空
* 条件1与条件2同时为true,则workerCount-1,并且返回null
* 注:条件2是考虑到SHUTDOWN状态的线程池不会接受任务,但仍会处理任务
*/
if (rs >= SHUTDOWN && (rs >= STOP || workQueue.isEmpty())) {
decrementWorkerCount();
return null;
}
int wc = workerCountOf(c);
// Are workers subject to culling?
/**
* 下列两个条件满足任意一个,则给当前正在尝试获取任务的工作线程设置阻塞时间限制(超时会被销毁?不太确定这点),否则线程可以一直保持活跃状态
* 1.allowCoreThreadTimeOut:当前线程是否以keepAliveTime为超时时限等待任务
* 2.当前线程数量已经超越了核心线程数
*/
boolean timed = allowCoreThreadTimeOut || wc > corePoolSize;
// 两个条件全部为true,则通过CAS使工作线程数-1,即剔除工作线程
// 条件1:工作线程数大于maximumPoolSize,或(工作线程阻塞时间受限且上次在任务队列拉取任务超时)
// 条件2:wc > 1或任务队列为空
if ((wc > maximumPoolSize || (timed && timedOut))
&& (wc > 1 || workQueue.isEmpty())) {
// 移除工作线程,成功则返回null,不成功则进入下轮循环
if (compareAndDecrementWorkerCount(c))
return null;
continue;
}
// 执行到这里,说明已经经过前面重重校验,开始真正获取task了
try {
// 如果工作线程阻塞时间受限,则使用poll(),否则使用take()
// poll()设定阻塞时间,而take()无时间限制,直到拿到结果为止
Runnable r = timed ?
workQueue.poll(keepAliveTime, TimeUnit.NANOSECONDS) :
workQueue.take();
// r不为空,则返回该Runnable
if (r != null)
return r;
// 没能获取到Runable,则将最近获取任务是否超时设置为true
timedOut = true;
} catch (InterruptedException retry) {
// 响应中断,进入下一次循环前将最近获取任务超时状态置为false
timedOut = false;
}
}
}
|
processWorkerExit()
processWorkerExit(Worker w, boolean completedAbruptly)执行线程退出的方法
参数说明:
Worker w:要结束的工作线程。
boolean completedAbruptly: 是否突然完成(异常导致),如果工作线程因为用户异常死亡,则completedAbruptly参数为 true。
执行流程:
1、如果 completedAbruptly 为 true,即工作线程因为异常突然死亡,则执行工作线程-1操作。
2、主线程获取锁后,线程池已经完成的任务数追加 w(当前工作线程) 完成的任务数,并从worker的set集合中移除当前worker。
3、根据线程池状态进行判断是否执行tryTerminate()结束线程池。
4、是否需要增加工作线程,如果线程池还没有完全终止,仍需要保持一定数量的线程。
如果当前线程是突然终止的,调用addWorker()创建工作线程
当前线程不是突然终止,但当前工作线程数量小于线程池需要维护的线程数量,则创建工作线程。需要维护的线程数量为corePoolSize(取决于成员变量 allowCoreThreadTimeOut是否为 false)或1。
源码详读:
/**
* Performs cleanup and bookkeeping for a dying worker. Called
* only from worker threads. Unless completedAbruptly is set,
* assumes that workerCount has already been adjusted to account
* for exit. This method removes thread from worker set, and
* possibly terminates the pool or replaces the worker if either
* it exited due to user task exception or if fewer than
* corePoolSize workers are running or queue is non-empty but
* there are no workers.
*
* @param w the worker
* @param completedAbruptly if the worker died due to user exception
*/
private void processWorkerExit(Worker w, boolean completedAbruptly) {
/**
* 1.工作线程-1操作
* 1)如果completedAbruptly 为true,说明工作线程发生异常,那么将正在工作的线程数量-1
* 2)如果completedAbruptly 为false,说明工作线程无任务可以执行,由getTask()执行worker-1操作
*/
if (completedAbruptly) // If abrupt, then workerCount wasn't adjusted
decrementWorkerCount();
// 2.从线程set集合中移除工作线程,该过程需要加锁
final ReentrantLock mainLock = this.mainLock;
mainLock.lock();
try {
// 将该worker已完成的任务数追加到线程池已完成的任务数
completedTaskCount += w.completedTasks;
// HashSet<Worker>中移除该worker
workers.remove(w);
} finally {
mainLock.unlock();
}
// 3.根据线程池状态进行判断是否结束线程池
tryTerminate();
/**
* 4.是否需要增加工作线程
* 线程池状态是running 或 shutdown
* 如果当前线程是突然终止的,addWorker()
* 如果当前线程不是突然终止的,但当前线程数量 < 要维护的线程数量,addWorker()
* 故如果调用线程池shutdown(),直到workQueue为空前,线程池都会维持corePoolSize个线程,然后再逐渐销毁这corePoolSize个线程
*/
int c = ctl.get();
if (runStateLessThan(c, STOP)) {
if (!completedAbruptly) {
int min = allowCoreThreadTimeOut ? 0 : corePoolSize;
if (min == 0 && ! workQueue.isEmpty())
min = 1;
if (workerCountOf(c) >= min)
return; // replacement not needed
}
addWorker(null, false);
}
}
|
好啦,以上就是Java线程池的全部内容啦,坚持读完的伙伴儿们你们收获如何?
|