| 编辑推荐: |
本文主要介绍了spring
batch的概念、 batch 中所涉及的概念以及对应的类图、具体如何创建这些类等相关内容。
本文来自于 InfoQ ,由火龙果软件Anna编辑、推荐。 |
|
一. 概述
spring batch 是 spring 提供的一个数据处理框架,其功能包括记录/跟踪,事务管理,作业统计,作业重启,跳过和资源管理等。它还提供了更高级的技术服务和功能,通过优化和分区技术实现极高容量和高性能的批处理作业。
首先会对其框架所涉及到概念进行讲解,接着对其框架大体原理进行解读。
二. 概念及原理
1. JobLauncher

该接口是启动任务的主要入口,其入参是 Job 实例,以及 Job 对应的参数信息。其实现类为 SImpleJobLauncher
类,其里面有两个关键的属性成员:
·jobRepository 保存任务或者检索任务的信息;
·taskExecutor 任务执行器,主要是同步执行还是异步执行任务;
流程图如下:

每个 Step 的运行状态都有哪些,可以查看 BatchStatus 枚举类,后面有对其状态进行介绍。
2. Job
我们执行的任务,该任务就是 Job 接口下的实现类,其类图如下:

AbstractJob 的属性介绍:
·restartable 是否允许重跑
·name 任务名
·listener 监听器
·jobParametersIncrementer 获取下一个 JobParameters 对象,其实质是对
JobParameters 上添加一个自增或者随机的 KV 对象;
·jobParametersValidator 是对 JobParameters 校验;
·stepHandler 执行 Step 的适配器。
下面的子类是根据 Step 的组成规则不一样。
·SimpleJob 是按照“顺序式”执行 Step。
·FlowJob 按照“流式”执行 Step,其具体执行过程由 Flow 接口的子类来实现。
一个 Job 的执行过程如下:

SimpleJob 子类的 doExecute 方法
protected void doExecute(JobExecution execution)
throws JobInterruptedException, JobRestartException,
StartLimitExceededException {
StepExecution stepExecution = null;
for (Step step : steps) {
//遍历集合中的step,通过StepHandler去执行Step
stepExecution = handleStep(step, execution);
if (stepExecution.getStatus() != BatchStatus.COMPLETED)
{
break;
}
}
if (stepExecution != null) {
//设置执行完状态以及退出状态
execution.upgradeStatus (stepExecution.getStatus());
execution.setExitStatus (stepExecution.getExitStatus());
}
} |
FlowJob 子类的 doExecute 方法
protected void doExecute (final JobExecution execution)
throws JobExecutionException {
try {
JobFlowExecutor executor = new JobFlowExecutor
(getJobRepository(),
new SimpleStepHandler (getJobRepository()), execution);
//通过Flow执行
executor.updateJobExecutionStatus (flow.start(executor).getStatus());
}
catch (FlowExecutionException e) {
if (e.getCause() instanceof JobExecutionException)
{
throw (JobExecutionException) e.getCause();
}
throw new JobExecutionException ("Flow execution
ended unexpectedly", e);
}
} |
2.1 JobExecution
从 SimpleLauncher 流程图中以及 Job 的流程图中,一直都有 JobExecution
影子存在;JobExecution 是记录 Job 执行过程中的信息;JobExecution 类含有的关键属性如下:

·JobParameters 记录 Job 开始运行时传递过来的参数
·stepExecutions 记录 Job 中每个 Step 的运行过程中的信息
·status 记录 Job 运行的状态
COMPLETED -0-完成状态
STARTING -1-开始中状态,创建 JobExecution 以及 StepExecution
的默认状态
STARTED -2-已开始状态
STOPPING -3-停止中状态
STOPPED -4-已停止状态,主要是 JobInterruptedException 异常
FAILED -5-失败状态
ABANDONED -6-中断状态
UNKNOWN -7-未知状态,主要是系统异常,都归为未知异常
·startTime 任务开始时间
·createTime JobExecution 的创建时间
·endTime 任务结束时间
·lastUpdate 上一次更新时间
·exitStatus 任务退出的状态,batch 提供了默认的几个状态
EXECUTING -1-执行中状态
COMPLETED -2-完成状态
NOOP -3-任务未做任何处理状态
STOPPED -4-停止状态,主要是 JobInterruptedException 中断异常,使其停止
NO_SUCH_JOB , 没有对应的任务异常,主要是对于 NoSuchJobException
异常
FAILED -5-失败状态
UNKNOWN -6-未知状态,是 JobExecution 的默认状态,主要是系统异常,都归为未知异常。
·executionContext 任务执行过程的上下文,主要用于参数的传递。
·failureExceptions 保存任务执行异常堆栈信息
2.2 JobExecutionListener
Job 执行过程中提供了监听器,暴露的两个接口:
public interface JobExecutionListener {
void beforeJob(JobExecution jobExecution);
void afterJob(JobExecution jobExecution);
} |
其实质并不是监听器,可以理解为前后置处理器,通过对 JobExecution 的修改,从而影响对 Job
在执行过程中的行为;
3. Step
在讲解 Step 之前,需要对其 StepHandler 接口进行解读,因为 Job 并不是直接调用
Step 的实现类的,而是通过 StepHandler 的实现类去调用 Step 的实现类的;换句话说,StepHandler
就是一个 Job 与 Step 之间的桥梁,充当适配器。
3.1 StepHandler
StepHandler 接口的实现类,主要是 SimpleStepHandler。其入口是 handleStep
方法,查阅其代码,大体得出其流程图如下:

整体而言的话,主要分为一下场景:
如果上一个任务对应的 Step 执行成功
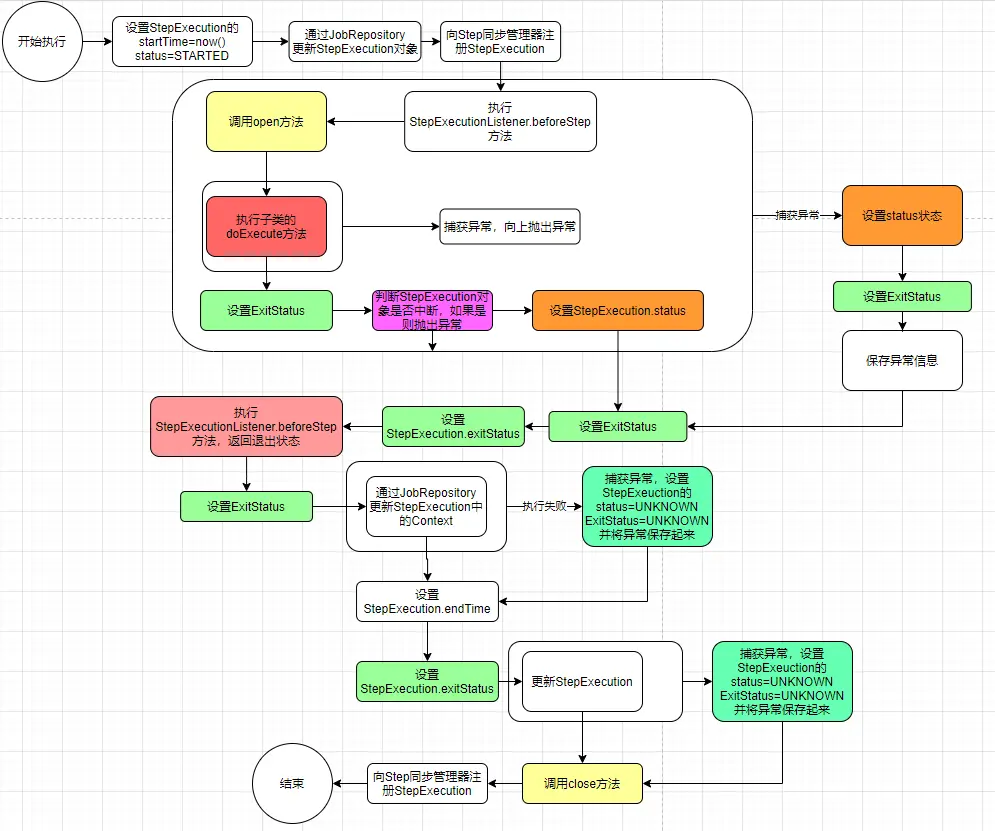
3.2 Step 接口及实现类
Step 接口的抽象类 AbstractStep 是主要的 Step 执行的主要入口,接着里面会调用对应子类所有的特性方法
doExecute方法;具体流程图如下:

上面的流程图,重点关注的状态以及退出状态的设置
3.2.1 StepExecution

·jobExecution 该 Step 所归属的 Job 对应的执行实例
·stepName 名称
·status 运行状态
COMPLETED -0-完成状态
STARTING -1-开始中状态,创建 JobExecution 以及 StepExecution
的默认状态
STARTED -2-已开始状态
STOPPING -3-停止中状态
STOPPED -4-已停止状态,主要是 JobInterruptedException 异常
FAILED -5-失败状态
ABANDONED -6-中断状态
UNKNOWN -7-未知状态,主要是系统异常,都归为未知异常
·readCount 读次数的统计
·writeCount 写次数的统计
·commitCount 提交次数的统计
·rollbackCount 回滚次数的统计
·readSkipCount 跳过读次数的统计
·processSkipCount 跳过处理次数的统计
·writeSkipCount 跳过写入次数的统计
·startTime 创建 StepExecution 的时间
·endTime 结束时间
·lastUpdated 上一次更新时间
·executionContext step 执行上下文
·exitStatus 退出状态
EXECUTING -1-执行中状态
COMPLETED -2-完成状态
NOOP -3-任务未做任何处理状态,
STOPPED -4-停止状态,主要是 JobInterruptedException 中断异常,使其停止
FAILED -5-失败状态
UNKNOWN -6-未知状态,是 JobExecution 的默认状态,主要是系统异常,都归为未知异常。
·terminateOnly 是否中断标志
·filterCount 过滤次数的统计
·failureExceptions 异常堆栈信息
3.2.2 AbstractStep 的子类
类图如下:

·PartitionStep
是有关将任务 Step 进行拆分处理的实例,具体交由其属性成员进行处理,该类相当于是一个门面对象。
看到 PartitionStep 中包含了三个关键的属性成员,具体工作是交给其成员完成的;
stepExecutionSplitter 将当前 Step 拆分多个 Step,其原理是基于当前
StepExecution 对象,创建多个子 StepExecution 对象;
partitionHandler 是将 stepExecutionSplitter 拆分后的子 StepExecution
集合进行执行,我们可以如下类图,在 TaskExecutionParitionHandler 中包含了一个
Step 属性,意味着多次执行属性 step 对象的动作的。

stepExecutionAggregator 是将 partitionHandler 执行完的结果进行归集;
在 spring-batch 中提供了默认的实现类,但我们可以拓展,可以有效的提供批数据的处理效率。例如,采用远程分片,如通过接口形式,消息中间件形式等方式。具体的做法是实现
PartitionHandler 接口。
·TaskletStep
执行 Tasklet 接口的任务 Step。在我们常规开发中,主要是使用的就是该类;在 spring
batch 框架,TaskletStep 是重点,而且也是较为复杂的;后面抽出来进行解读;我们先看一下其属性:
stepOperations 重复操作对象,意味着,Tasklet 不是一次性处理所有数据,而是分批次进行处理的;
chunkListener 监听器,处理过程中所触发的事件
interruptionPolicy 中断策略, 每次循环,都要去检测是否已经触发了中断;
stream 流操作, 主要是执行过程中打开,更新、关闭流对应的句柄;
transactionManager 事务管理器
transactionAttribute 事务属性
tasklet 执行数据处理的对象;
·DecisionStep
是决策路由的任务 step,得配合 Flow 才能起到效果;在 Flow 中是根据 step 的退出状态
ExitStatus 来进行路由的;该类得实现 Decider 接口。
·JobStep
执行子 Job 的任务 Step
·FlowStep
执行 Flow 的任务 Step
在我们代码开发中,主要是围绕着 TaskletStep 以及 PartitionStep 进行数据处理的;
3.3 StepListener
类图如下:

在 AbstractStep 执行过程,主要触发的 StepExecutionListener
其余的监听器,都是 Tasklet 接口的子类所触发的;后面对 Tasklet 接口解读时,进行说明;
4. TaskletStep
我们先看 TaskletStep 的处理逻辑;
protected void
doExecute (StepExecution stepExecution) throws
Exception {
stepExecution.getExecutionContext( ).put (TASKLET_TYPE_KEY,
tasklet.getClass().getName());
stepExecution.getExecutionContext( ).put(STEP_TYPE_KEY,
this.getClass().getName());
//流更新操作
stream.update( stepExecution.getExecutionContext( ));
getJobRepository( ).updateExecutionContext (stepExecution);
//创建信号锁
final Semaphore semaphore = createSemaphore();
//对当前数据处理任务进行拆分数据
stepOperations.iterate (new StepContextRepeatCallback (stepExecution)
{
@Override
public RepeatStatus doInChunkContext (RepeatContext
repeatContext, ChunkContext chunkContext)
throws Exception {
StepExecution stepExecution = chunkContext.getStepContext( ).getStepExecution();
// 中断检测
interruptionPolicy.checkInterrupted (stepExecution);
RepeatStatus result;
try {
//ChunkTransactionCallback 是TaskletStep内部类,在执行ChunkTransactionCallback时,
//具体是交由Tasklet实例去进行数据处理;
result = new TransactionTemplate (transactionManager,
transactionAttribute)
.execute(new ChunkTransactionCallback (chunkContext,
semaphore));
}
catch (UncheckedTransactionException e) {
// Allow checked exceptions to be thrown inside
callback
throw (Exception) e.getCause();
}
chunkListener.afterChunk(chunkContext);
// 中断检测
interruptionPolicy.checkInterrupted (stepExecution);
return result == null ? RepeatStatus.FINISHED
: result;
}
});
} |
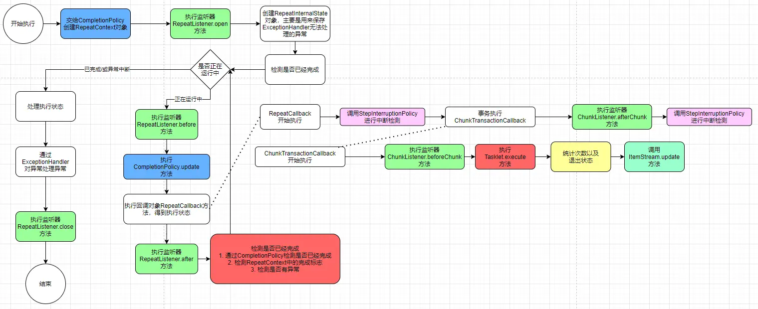
4.1 RepeatOperations

类图如上,既然 RepeatOperations 是重复操作实例,该实现类就需要有一种机制,检测是否已经完成;我们看到
RepeatTemplate 类中有 CompletionPolicy 属性,是检测数据处理是否完成;如果在循环处理中,其中有一个循环出现了问题,需要如何处理该异常,是停止数据处理,向上抛出异常;还是简单的打印异常,继续下一次循环处理;
我们看到 TaskExecutionRepeatTemplate 类中有 TaskEsecutor
属性,意味可以采用异步的形式进行数据处理;
我们查看其关键的代码,流程图如下:

上面的流程图比较粗糙,大体罗列了核心的逻辑,细节的需要具体查看代码;
具体完成策略的,具体查看其实现类;这里不在罗列;
4.2 Tasklet
Tasklet 接口的主要的实现类为 ChunkOrientedTasklet,其类图如下:

其关键的属性:
·chunkProcessor 对数据进行处理的接口,其实现类中包含的主要的接口为 ItemProcessor
和 ItemWriter。
ItemProcessor 是对 ItemReader 获取的数据进行处理
ItemWriter 是对 ItemProcessor 处理后的数据进行写入操作
·ChunkProvider 提供数据的接口,其实现类中包含的主要的接口为 ItemReader。
ItemReader 是提供数据的接口
·chunkListener 对 Chunk 进行监听;
流程图如下:

上面只是粗糙的罗列的主要的核心流程图,该流程图并未包含 FaultTolerantChunkProcessor
类的逻辑;
·FaultTolerantChunkProcessor 主要是容错性处理,如执行失败时进行重试,重试依然失败,则执行对应回调处理;目前没有对其进行过多详细解读;有需要,可以重点去查阅该代码;
ItemReader、ItemProcessor 和 ItemWriter 这三个接口,提供了更加灵活的设置。如可以通过远程的形式去获取,处理,写入等操作;
在 batch 框架中,提供了很多有关 ItemReader,ItemProcessor 和 ItemWriter
接口的实现类;可以有效的减少开发人员的工作量;我们具体罗列我们常用的实现类。主要是文件解析,以及数据库操作等;

·FlatFileItemReader 基于文件解析的,按照行进行解析的,解析规则交给 LineMapper
进行处理;
·AbstractPagingItemReader 基于分页形式进行获取数据,其实现类大多数都是数据库查询;下面罗列了
JDBC 层的分页查询;
当然还有很多 ItemReader 的实现类,例如消息间的 JmsItemReader,KafkaItemReader
等
ItemWriter 也对应有文件以及数据库层面上的写入操作,类图如下:

5. Flow
相关类图如下:

Flow 接口的实现类为 SimpleFlow,主要的组成接口有 StateTransition 连接起来。而
StateTransition 中的 State 接口,其有很多实现类,类图如下:

从上类图来看,意味着 Flow 可以将 Step 和子 Flow 组合成链路起来,以及决策 DecisionState
来决定将要执行的下一个 State。我们具体看一下“链表“是如何工作的?大体的流程图如下:

简单来讲,其是通过 FlowExecutionStatus 来决定执行哪一个节点的,在 batch
中提供了默认的状态;
·COMPLETED 完成状态
·STOPPED 停止状态
·FAILED 失败状态
·UNKNOWN 位置状态
但是我们依然可以拓展其状态,来决定匹配到下一个节点的执行判断;
6. JobRepository 及 Entity
在 batch 中会记录各个 Job 以及 Step 的执行情况,其相对应的提供的主要的接口为 JobRepository,其类图如下:

在 SimpleJobRepository 包含里四个 dao 操作,其都是以接口的形式暴露出来;具体交由开发人员指定,是以内存形式操作,还是数据库形式操作;这里还有一些逻辑,这里不在进行解读,具体查看其代码;
每个 Job 以及 Step 在执行中都会创建一个执行实例 Execution 对象,来记录其过程信息,类图如下:

7. JobOperator
上面罗列了有关 Job 的运行过程的大体逻辑;并没有对其进行管理;
在 spring-batch 框架提供了这样的一个接口 JobOperator,可以对其进行管理;
我们重点关注其中几个方法,方法如下:
| public interface JobOperator {
//开启任务执行
Long start(String jobName, String parameters)
throws NoSuchJobException, JobInstanceAlreadyExistsException,
JobParametersInvalidException;
//重新启动任务
Long restart(long executionId) throws JobInstanceAlreadyCompleteException,
NoSuchJobExecutionException,
NoSuchJobException, JobRestartException, JobParametersInvalidException;
//停止任务的执行
boolean stop(long executionId) throws NoSuchJobExecutionException,
JobExecutionNotRunningException;
//中断任务的执行
JobExecution abandon (long jobExecutionId) throws
NoSuchJobExecutionException, JobExecutionAlreadyRunningException;
}
|
8. 总结
上面大体罗列了 batch 中所涉及的概念以及对应的类图,粗略的流程图;
可能看着有点被绕晕了,但只要围绕 Job 的状态以及 Step 状态进行查看其过程,但我梳理了很久依然无法确认其状态间切换的准确逻辑,有点复杂;但我们可以不用管其状态间切换,因为依然有异常抛出,其会记录堆栈信息,我们去查看其堆栈信息即可;
Step 之间是如何传参的,这个需要重点指出;每个 Step 执行都会创建 StepExecution
对象,该对象中的 ExecutionContext 是只会在 Step 内部使用,并不会传递给下一个
Step;但 StepExecution 对象中包含 JobExecution 对象,我们可以对 JobExecution
对象中的 ExecutionContext 对象进行设置,这样子可以到下一个 StepExecution
可以拿到想要的参数;
另外完成策略接口 CompletionPolicy,可以具体查阅对应实现类,以及在其他类中使用的对应的实现类;相信会很快把握其逻辑信息;
三. 构建
上面罗列了关键的类,那么具体是如何创建这些类的;
3.1 Job 构建
Job 构建通过 JobBuilderHelper 的子类以及 FlowBuilder 进行构建;类图如下;

3.2 Step 构建
Step 构建通过 StepBuilderHelper 的子类进行构建,类图如下:

配置 JobRepository 通过 AbstractJobRepositoryFactoryBean
抽象中子类进行构建,类图就不展示;
3.3 JobRepository 构建
相关属性成员的介绍,待后续进行补充;
3.4 总结
相信,通过上述的构建的相关类结构进行展示,相信对整个 spring-batch 框架的使用以及如何构建有大概的了解;
|