您可以捐助,支持我们的公益事业。

1元 10元 50元





认证码:  验证码,看不清楚?请点击刷新验证码 必填



  求知 文章 文库 Lib 视频 iPerson 课程 认证 咨询 工具 讲座 Model Center 汽车系统工程   模型库  
会员   
   
基于 UML 和EA进行分析设计
11月25-26日 北京+线上
嵌入式软件架构-高级实践
12月11-12日 北京+线上
LLM大模型与智能体开发实战
12月25-26日 北京+线上
     
   
 订阅
大模型能为数据治理带来什么(小小的思考)
 
作者:皇十三
  129   次浏览      7 次
 2025-11-19
 
编辑推荐:
本文主要介绍了智能数据治理的核心概念,在大模型技术驱动下,数据治理从依赖人工规则的被动管理模式,升级为以数据与AI为核心的主动运营模式,并详细对比了其在交互方式、知识提取、代码生成等,希望对你的学习有帮助。
本文来自于十三说IT,由Alice编辑、推荐。

一、 什么是智能数据治理

智能数据治理是传统数据治理在大模型的智能技术加持下的演进形态。它不仅仅是使用新工具,而是一种理念、方法和能力的根本性升级。其核心在于,将数据治理从依赖人工规则和被动响应的“管理”模式,转变为由数据与AI驱动的、主动的、自服务的“运营”模式。

一个简单的对比:

维度 传统数据治理 智能数据治理
核心驱动力 制度、流程、人工 数据、算法、AI模型
模式 被动、事后响应 主动、预测、自适应
执行方式 高度依赖人工审核、手动配置 自动化、智能化执行
交互方式 复杂的工具界面、技术术语 自然语言交互、对话式
目标重心 保障数据合规、可控 释放数据价值、赋能业务创新
角色 数据治理团队是“警察” 治理平台是“智能同事”,全员参与

再来一个略微复杂(只是图看起来复杂)的对比:

二、 会带来什么新东西?

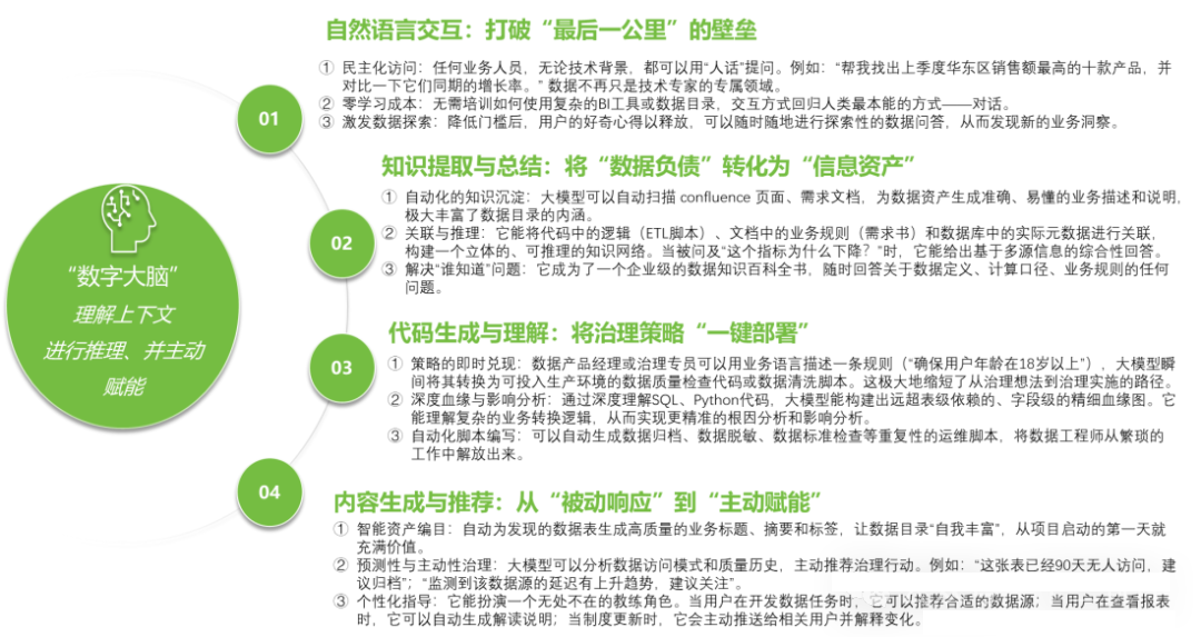
大模型为数据治理体系注入了一个能够理解上下文、进行推理、并主动赋能的“数字大脑”。这不仅仅是效率的提升,更是一种范式革命。

(一) 自然语言交互:打破“最后一公里”的壁垒

传统模式:用户必须学习复杂的专业工具、理解 技术元数据 、编写SQL或使用固定的表单和按钮。这造成了高昂的学习成本和沟通成本,导致业务人员“不想用、不会用”数据。

智能同事模式:大模型充当了最直观的“自然语言接口”,将人类的日常语言与数据系统的技术语言进行无缝转换。

(二) 知识提取与总结:将“数据负债”转化为“ 信息资产 ”

传统模式:企业的数据知识分散在各个角落——冗长的需求文档、邮件讨论、代码注释、会议纪要、Excel表格的批注。这些是未被结构化的“黑暗知识”,无法被有效利用。

智能同事模式:大模型能够阅读、理解和总结海量的非结构化文档和半结构化数据,提取出关键实体、关系和逻辑。

(三) 代码生成与理解:将治理策略“一键部署”

传统模式:数据治理的很多环节需要手动编码实现。例如,定义一条数据质量规则,需要数据工程师将其翻译成SQL或Python代码;理解一个数据模型,需要人工阅读复杂的SQL脚本。

智能同事模式:大模型精通多种编程语言,能够在自然语言指令和 可执行代码 之间进行双向转换。

(四) 内容生成与推荐:从“被动响应”到“主动赋能”

传统模式:数据治理工具和目录通常是“空盒子”,需要人工大量填充;它们被动等待用户查询,无法主动提供价值。

智能同事模式:大模型能够基于学习到的模式和上下文,创造新的内容并提出建议。  

三、 回顾下数据治理的体系框架

回顾下之前提到的数据治理体系,这个在智能化的浪潮,其根基也不会大变的。所以先看看这个体系,根据体系的内容进行穷尽体系框架下可能的智能化提升场景,才能确保没有遗漏。

回顾完了,那么在该体系框架下,可以尝试的一些场景

序号

治理框架

智能场景

1

元数据管理

场景一:智能业务标签与描述生成:大模型能自动分析数据表中的字段名、数据类型和采样数据,生成业务人员易于理解的业务标签和详细描述。例如,面对 cust_ord_cnt 字段,它能自动生成“客户订单数量”的标签和“统计客户历史累计订单总数”的描述。

2

场景二:增强型智能血缘解析:超越简单的语法解析,大模型能理解SQL脚本、存储过程和ETL任务中的业务逻辑,更精准地构建字段级和表级的数据血缘图,并能识别和处理复杂的动态SQL。

3

场景三:智能数据发现与归因:用户可以用自然语言提问,如“找出所有包含个人身份证号的数据源”或“这个报表的销售额数据为什么下降了?”,大模型能基于元数据和上下文,直接定位数据源或进行初步的归因分析。

4

主数据管理

场景一:智能实体匹配与消歧:大模型能够理解上下文,对非标准化、拼写错误或表述多样的实体(如“深圳市腾讯计算机系统有限公司” vs “腾讯总部”)进行精准的匹配、合并和去重。

5

场景二:主数据自动丰富与校验:根据已有的主数据片段(如公司名称),大模型可调用内外部知识库,自动补全其他属性(如行业分类、注册资本、官网),并校验现有信息的准确性。

6

场景三:主数据创建的智能辅助:在创建新主数据(如新建一个供应商)时,大模型能根据已有模式和规则,引导用户输入必要信息,并自动检查与现有主数据是否存在冲突或重复。

7

数据质量管理

场景一:自然语言定义质量规则:数据 stewards 可以用中文说“确保邮箱字段格式有效且国家代码在标准列表中”,大模型能自动将其翻译并生成为可部署的数据质量校验规则或SQL代码。

8

场景二:智能根因分析与影响评估:当数据质量告警触发时,大模型能自动分析数据血缘、ETL任务日志和近期变更,用自然语言报告最可能的根本原因,并评估该问题会影响到哪些下游报表和业务决策。

9

场景三:预测性质量监控:通过分析历史数据质量趋势和业务系统变更日志,大模型能够预测在特定业务活动(如大促)或系统上线后,可能出现的潜在数据质量风险,并发出预警。

10

数据标准管理

场景一:智能标准发现与推荐:扫描全公司的数据资产,大模型能自动识别出同一业务概念的不同表达方式(如“城市”字段有“Beijing", "BJ", "北京市"),并推荐最优的标准化方案。

11

场景二:智能合规性检查:将内部数据标准和外部法规(如《个人信息保护法》)要求输入大模型,它可以自动检查数据资产命名、定义和处理流程是否符合规定,并生成合规性差距报告。

12

场景三:标准术语的智能问答助手:为业务人员提供一个关于数据标准的问答机器人,用户可以询问“‘合同状态'的标准代码有哪些?分别代表什么含义?”,模型能即时从标准文档中提取并解释。

13

数据资源目录

场景一:自然语言搜索与智能排序:用户可以使用“帮我找近一个月有销售记录的华东区门店信息”这样的复杂自然语言查询,大模型能精准理解意图,从目录中找出相关数据表,并按相关度排序。

14 场景二:自动生成数据资产摘要与使用样例:大模型能为每个数据表自动生成清晰、准确的中文摘要,说明其核心内容和业务价值,并可自动生成一段示例查询代码,帮助用户快速上手。

15

场景三:个性化数据推荐:通过分析用户的角色、历史访问记录和项目信息,大模型能主动在数据目录首页为其推荐可能感兴趣或相关度高的数据资产,变“人找数”为“数找人”。

16 数据架构管理 场景一:智能数据模型设计辅助:根据业务需求文档或产品经理的口头描述,大模型可以辅助数据架构师生成初步的实体关系图或数据库表结构设计草案。

17 场景二:SQL代码优化与审阅:大模型可以分析现有的SQL查询、ETL脚本,从性能和资源消耗角度提出优化建议,并能审阅新提交的代码,检查其是否符合架构规范和最佳实践。

18

场景三:数据流转架构的智能文档生成:大模型可以自动分析系统中的数据流(如Kafka主题、ETL任务),生成或更新当前的数据架构流转文档,保持文档与实际情况的同步。

19 数据隐私与安全管理 场景一:智能敏感数据识别与分类:大模型通过分析数据内容、上下文和元数据,能自动识别出个人身份信息、健康信息、商业秘密等敏感数据,并自动打上分类分级标签。

20 场景二:自然语言生成安全策略:安全管理员可以用自然语言描述管控需求,如“仅允许财务部员工访问客户账单表,且需脱敏后查看”,大模型可辅助生成具体的数据访问控制策略或数据脱敏规则配置。

21 场景三:智能隐私影响评估辅助:大模型可以协助完成数据隐私影响评估问卷,通过分析数据处理活动,自动回答一些标准问题,并提示潜在的风险点。

22 数据生命周期管理 场景一:智能冷热数据识别与分层建议:通过分析数据的访问频率、修改时间和业务重要性,大模型能自动识别出“冷数据”和“热数据”,并为管理员提供数据迁移至低成本存储或归档的明确建议。

23 场景二:自动化生命周期策略执行:管理员可用自然语言定义策略,如“所有日志数据保留180天后自动归档,360天后自动删除”,大模型可将其转换为可执行的工作流,并在数据治理平台中自动实施。

24 场景三:合规性留存与销毁验证:大模型可以帮助验证数据是否按照法规要求(如GDPR)进行了保留或销毁,并能根据要求生成留存证明或销毁记录报告,用于审计。

注:当然以上场景不一定能全部实现,后者说其准确度确实比不上传统的技术。但是个人认为有一点事可以的,就似乎要求精确度不那么高,又需要耗费太多人力的场景。这种场景就应该去尝试大模型,就算错了也无所谓,靠人工后续逐步矫正。目前,其实很多治理产品产商已经做了不少了的东西,可以去搜索那些治理产品的白皮书或者产品文档,看看各家怎么做的。  

四、 治理是在低质量中工作,智能需要高质量数据,好矛盾。

高质量的数据是智能模型的基础保障,但是数据治理本身又是去治理低质量数据,好矛盾 。

那咋整呢?那么,既然质量只能一步步变好,那就一步步实施智能好了。在低质量数据的情况下,实施智能的场景优先挑选场景本身对精确度要求不高的、对质量依赖度不高的、任务即便判断错误也没有大问题的场景。

具体咋做呢,随便YY一下,那必须分阶段去做(通常都是分三个阶段),每个阶段存在一定的环境条件(如质量程度),决定了能做哪些事情

数据质量和智能数据治理之间存在着一种“ 飞轮效应 ”,两者之间正向相关。没有高质量的数据,智能无从谈起;而没有智能化的手段,高质量的数据也难以在高速变化的数据环境中持续保持。

五、 后记

未来智能化的程度越来越高,数据治理的参与技术人员会不会越来越少,最终都被优化掉。咨询也可以不用了,大模型拥有的知识足够多了,能吃苦耐劳,也不会跟客户吵架。这个情况应该在两三年内不会出现吧。目前更多的还是在工具层面做技术替换,一个大模型没法去吵架,另一个大模型没法背锅。

1) 技术人员不会消失,他们的工作重心将从“重复性的数据搬运和加工” 转向 “高价值的系统构建、模型训练和生态维护”。

2) 业务人员的能力将得到扩展,从“被动的数据消费者” 变为 “主动的数据探索者和决策者”。

技术革命,先革技术人的命。这不绝对,但是会革一部分低级人员,所以逼迫自己成为精英吧,能赚钱久一点。

最后,本文里面写了大模型要做训练和调优,现在更推崇Agentic AI,还没时间去看,只是顺便提醒下。本文只是给一些思路和火花,涉及的具体智能技术就不改了。

 

   
129   次浏览       7 次
相关文章

基于EA的数据库建模
数据流建模(EA指南)
“数据湖”:概念、特征、架构与案例
在线商城数据库系统设计 思路+效果
 
相关文档

Greenplum数据库基础培训
MySQL5.1性能优化方案
某电商数据中台架构实践
MySQL高扩展架构设计
相关课程

数据治理、数据架构及数据标准
MongoDB实战课程
并发、大容量、高性能数据库设计与优化
PostgreSQL数据库实战培训

最新活动计划
基于模型的数据治理与中台 11-11[北京]
软件架构设计方法、案例实践 11-13[北京]
AI智能化软件测试方法与实践11-20[北京]
UML与面向对象分析设计 11-25[北京]
LLM大模型与智能体开发实战 11-13[北京]
配置管理方法、实践、工具 12-11[北京]
 
 
最新文章
大数据平台下的数据治理
如何设计实时数据平台(技术篇)
大数据资产管理总体框架概述
Kafka架构和原理
ELK多种架构及优劣
最新课程
大数据平台搭建与高性能计算
大数据平台架构与应用实战
大数据系统运维
大数据分析与管理
Python及数据分析
更多...   
成功案例
某通信设备企业 Python数据分析与挖掘
某银行 人工智能+Python+大数据
北京 Python及数据分析
神龙汽车 大数据技术平台-Hadoop
中国电信 大数据时代与现代企业的数据化运营实践
更多...