| 编辑推荐: |
本文主要讲解了如何定义智能体验及AI产品需求的挖掘与管理,希望对你有帮助。
本文来自人人都是产品经理,由火龙果软件Linda编辑、推荐。 |
|
导语:当人工智能逐渐被普及应用到更多场景时,产品+人工智能也逐渐成为产品人们所要考虑的事情。那么,如何挖掘AI产品需求、实现产品落地?我们又该如何定义智能服务和智能体验?本文作者便结合其经验向我们展示了他的看法。

如今越来越多的产品经理也在考虑为自己的产品添加AI功能,但是事实上并没有那么容易。作为产品经理我经常能收集到各种AI产品的idea,有些甚至过于科幻,每当我们迫不及待地去实施的时候,结果总是状况百出。
该如何选择更好的技术方案或许是算法工程师关注的领域,但对AI产品来说,如何管理好AI产品需求也是一个重要挑战,这也是AI产品经理的使命所在。
这两年的实践中,我先后做了“Get写作”和“互链文档”两款智能写作产品,前者是针对新媒体写作场景,后者是针对于日常笔记场景。不管是哪个场景,摆在我们面前最大的问题并不是“我们可以用AI打造一款怎样与众不同的产品”,而是“我们该怎么去定义智能体验”。
一、如何定义智能体验?
学术界对于AI智能已经有了一些定义,人们期望AI像人一样,能合理地思考和行动(出自《人工智能——一种现代化的方法》),如下图。
 从用户体验角度来看,AI产品的智能体现就是能合理地做出行为决策,换句话说就是“机器能根据输入条件作出合理判断并输出结果”,我们暂且称之为“自动化决策”。
例如,Siri能够合理地回答你问题,虽然有些回答听起来很搞笑,但只要输出的结果让人觉得合理,就依然会被人接受,如下图。

但AI的输出是否合理,这个取决于人的主观评判。这也是数据标注工作所做的意义所在——尽可能通过标注让模型更能贴近人的预期。
当我们把一连串“自动决策”串联在一起了后,就变成了一个自动化的业务流程,帮助人类省心省力地完成业务目标,这也是AI产品的价值体现。
例如,扫地机器人通过良好的寻址算法,趁主人不在家的时候扫遍房间的每一个角落,让人觉得省心又省力。但如果在扫地过程中不断需要主人来处理各种状况,如卷了电线和异物,就算这些状况和算法无关,那也会让人觉得不智能。
因此,AI产品的体验效果并不一定取决于算法,而是在产品使用过程中是否能流畅地达到用户预期的目标或价值。
综上,最终决定产品的智能体验感的核心还是在于经过AI的一系列自动决策后,能更好地满足业务场景中的需求。
二、AI产品需求的挖掘与管理
根据前面的分析,所谓的AI产品需求管理,首先要挖掘那些能够自动化决策的需求点。其次当这些需求点串联在一起的时候,让产品整体能达到较好的使用体验。
前者和算法有关,后者不仅仅局限于算法,如下图所示:

需要强调的是,不管技术手段如何变,产品经理始终都需要以实现商业价值为目标,以用户体验为中心,选取具有可行性的技术手段和方案。
但反观目前市面上的一些AI产品经理的资料,通篇照搬AI技术的概念,而忽视了产品本质,这是一种舍本求末的表现。
在AI产品需求分析与整理的过程中,我们总结了以下四个关键步骤:
收集场景案例;
绘制决策流程;
筛选可行性用例;
制定AI产品路线图。

1. 收集场景案例
我们要教会AI决策,我们就要必须弄清楚人是怎样做决策的。我们应当以实现业务价值为最终目标,专注分析业务场景中的问题。在项目早期,收集实际场景中的业务案例显得尤为重要。
我们可以将收集的案例整理成一个个表格或者卡片,包含要素有:场景概述、业务目标、业务流程、关键决策点、业务痛点、过往案例。

场景概述:用最简洁的一句话说明该场景中的业务要点“谁——做什么——为什么做”,这类似于敏捷开发中的“用户故事”;
业务目标:用于明确业务要达成的最终结果,并为自动决策获得一个可衡量标准。我们可以寻找业务中一些量化的KPI,这不仅是对人的考核也是对AI的考核;
主要业务流程:主要是为了弄清楚当前的系统运行情况,比如在原有的人工的业务流程是怎么样的?现有的业务流程中有哪些优点或者缺点?
关键决策点:找到关键逻辑决策点,在流程中人是如何做决策的?判断的效率怎么样?判断规则是什么?要输出怎样的结果?
业务痛点:找到产品能够发挥价值的地方,有哪些痛点?有哪些抱怨?
过往的成功与失败的案例:主要是为了弄清楚一些真实情况。能否举出一个或者多个成功的案例?能否举出一个或者多个失败的案例?失败的原因是什么?会怎么样处理?
在我接触过的项目中,一些业务方对表格中的问题会表现得一脸懵逼,原因很简单,自己都没有弄清楚自己业务的SOP(标准作业程序),就期望AI来帮他们解决问题。
这种情况,还是需要由人类先摸索出有价值的SOP,因为人做不好的,AI肯定也做不好。
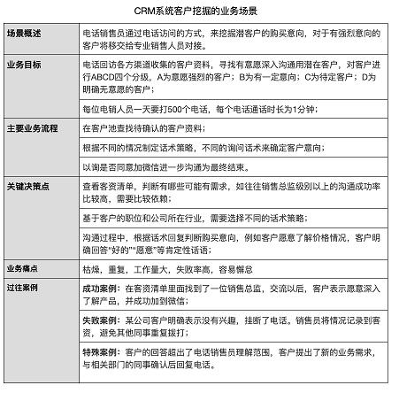
如下图,CRM客户挖掘的业务场景案例。每天,客服人员需要拨打大量的电话,找到对产品感兴趣的客户,以便于销售人员跟进。对于客服人员来说,工作量大而且重复,容易让人烦躁。

通过这样的收集和整理,让我们对要解决的问题和场景有一个直观的感知,但随着调查的深入我们还可能会发现新的问题。
为了不遗漏有价值的信息,这个阶段我们收集的案例,应该有更多发散性。
2. 绘制决策流程图
通过业务案例的收集,我们可以梳理出一个业务流程图,我们可以使用“UML活动图”来绘制,并且我们还要重点标识出决策的判断点。如下图:

如图所示,起点是挑选客户资料,结束点是标记出有意愿的A类的客户。
为了更加明确,我们将主流程(Happy path)放到主轴上面,代表决策的菱形节点放在两边,我们可以一目了然,看到那些通向“幸福Happy”的关键决策。
先不考虑任何实现手段,我们需要先弄清楚,每一个决策点的输入、输出和规则是什么。我们可将这些决策点整理成一份“决策用例清单”,然后再综合考虑是否合适AI自动化决策。
注:用例(Use Case)是UML中术语,一个用例代表一个完整的系统功能单元,但不考虑该系统的内部实现细节。

另外,我们还可以将此清单整理成UML用例图,这个系统参与者有三个:客服、客户、AI。

3. 筛选可行性用例
根据上面的用例,AI该如何与人类一起工作呢?
并不是所有“决策”都是适合机器做,机器做决策的特点是效率高速度快,但应变性弱。人类做决策的特点是灵活性高,但是容易产生疏忽和遗漏等问题。我们可以用场景决策矩阵判断,如下图:

按照场景和决策两个维度进行拆分,分成四个象限:
常规性场景+信息性决策:对细节要求不高,学习案例多,AI学习效果较好,AI只提供信息建议,辅助人类决策,出错的风险很低,特别适合AI来做;
细腻性场景+信息性决策:对细节要求极高,学习案例少,AI做出正确判断有难度,AI提供信息建议,由人类为主导AI辅助做决策,出错风险低;
常规性场景+行动性决策:对细节要求不高,学习案例多,AI学习效果较好,AI代替人类做行动决策,出错有一定风险性,适合人类为主导AI做辅助;
细腻性场景+行动性决策:对细节要求极高,学习案例少,AI做出正确判断有难度,让AI代替人类做行动决策有很大风险,建议人来做。
我们可以将上面的决策用例做一个基础的判定。排布在场景决策矩阵如下:

通过这样的分类方法,我们能很清楚的知道机器和人类应该怎样分工,案例中大部分决策用例都可以交给机器,但“询问进一步沟通的意图”是很关键的一步,如果全权交给机器,效果将大打折扣。
这样,我们就有了一张人与AI的分工图:

这时我们有了两条思路:
第一条思路,如果AI效果好的话,那么全权负责整条链路,让人在最后一步把关,这样的好处是效率高;
第二条思路,AI作为一个辅助工具,帮助客服自动化筛选客户信息,做好通话情况记录和打分,一定程度有效提升客服效率,而且结果也可控。
到底哪个方案好呢?
一方面需要根据实际的业务需求判断。例如,针对高端人群的产品,获取客资成本高,对于这些高端客户来说冷冰冰的机器人电话显得没有诚意,但是普通话不标准的销售人员也可能让人觉得是山寨推销。
另外一方面,我们需要将需求对应到不同的技术模块上,因为算法产品有一定不确定性,贸然使用不成熟的技术,也承担着巨大风险。作为产品经理,我们应积极与数据科学家和工程师沟通,或许他们也有更好的建议,对于产品经理来说,沟通永远都是第一要务。

4. 制定AI产品路线图
AI和人一样,需要一个成长过程,这个过程中需要不断的积累数据和调整算法策略。一个好的AI产品路线图,需要给我们的产品规划一个学徒期,从简单的决策开始,再逐渐演变为更复杂的决策。
我们可以根据前面的算法模块的拆解,挑选出哪些需要优先做的模块,我们可以从影响、努力、风险三个维度考虑。

我们优先选性价比高和风险较低的模块,如果是一些通用性的算法模块也可以考虑使用大厂提供的服务。这样保证产品功能完整性的同时,也降低了不确定性带来的问题。

AI产品相比传统产品更需要大量数据,我们需要提前做好数据埋点和反馈机制,确保产品上线后,能够收集足够的数据,充分了解各种决策及其完整上下文。这样便于算法工程师,持续的优化模型和算法。
另外,为了更早的发现真实场景中的问题,我们需要让用户尽早地使用我们的产品。但是由于产品还在学徒期,功能不完善、体验不确定,并不适宜大规模推广。我们可以考虑通过邀请制,让愿意尝鲜的用户先体验,这些用户往往比普通用户包容性更强也更加积极,愿意提更多的意见和想法。
基于上面的几点考虑,我将路线图中的需求分成应用层需求和算法层需求两类。

应用层主要是指直接与用户打交道的需求,这部分是偏传统的软件开发内容。
细分下去包含:决定产品使用体验的功能性需求;和运营节奏息息相关的增长性需求,如邀请、裂变、积分等;还有用户看不到的但能让产品和服务变得更好的支持性需求,如产品后台、数据统计平台等。
算法层是指与自动化决策息息相关的需求。
应用层与算法层通过算法服务提供API打交道,这些API需要根据应用层场景进行调整和优化。但算法只有API是不够的,还需要一些支持性的模块,例如网络爬虫和一些基础算法模型。
在产品早期,我们需要迅速验证我们的业务方向和价值。所以,我们首先需要为用户做好基础场景的建设,并为AI的崭露头角预留出更多的空间,于此同时我们也需要做好算法层的技术建设,然后再逐步引入种子用户不断优化产品。
而中期,我们需要提供更多的业务数据反哺算法,做到人无我有的极致体验。
最终,我们整理出我们的AI产品路线,让我们的AI产品能够从学徒期慢慢走向成熟。

三、结语
在这两年的AI产品实践中,我在产品经理、设计师、工程师之间来回切换角色,不仅仅是为了打造心中所想的产品,也是为了探寻心中的一个答案:AI时代,产品经理应该如何做产品。
过去一年,可谓一路狂奔,将原本写产品需求的时间放到了写代码上,不知不觉中,我的github瓦片图也快要被绿色占满。但值得庆幸的是,通过亲手打造的产品,团队也成功拿到了融资。

AI产品其实并不神奇,任何产品的商业价值都在于其对人类的价值。
只是不同的技术方案需要考虑的侧重点会有所不同。
对于产品经理来说,科技在进步,思维方式需要迭代更新,但也不能全部舍弃,用“进化”这个词来形容我们AI时代的产品经理可能更为贴切。
|