|
需求需要表达出来(将需求文档化),其表达方式有多种多样。近年来,使用“用例”来表达已逐步成为主流,特例是“用例”的图形符号是UML的基本符号之一,纳入了面向对象的分析与设计的标准化体系中。
用例(use case)有如下特点:
用例是需求开发的结果,它的表述形式使它在这些方面的作用更加突出:a、涉众交流的工具;b 、开发与测试的依据;c、具有重用性(作为今后类似需求的参照和重用)。
用例是对一组动作序列(其中包括它的变体)的描述,系统执行该动作序列来为参与者产生一个可观察的结果值。这个动作序列就是业务工作流程,项目的涉众都能理解,基于它所进行的讨论,能较好地完善这个序列。
用例是对用户目标或用户需要执行的业务工作的一般性描述;是一组相关的使用场景。描述了系统与外部角色之间交互。使用场景(usage
scenario)则是某个用例的一条特定路径。是用例的特定的实例。通过用例描述,能将业务的交互过程用类似于流程的方式文档化。阅读用例能了解交互流程。
用例特别适用于描述用户的功能性需求,它描述的是一个系统做什么(what),而不是说明怎么做(how)。用例不关心系统设计,编写用例的最昂贵的错误包括太多细节和用户界面说明,使得用例变长,难以阅读。
用例特别适用于增量开发,一方面通过优先级指导增量开发,另一方面用例开发的本身也是强调采用迭代的、宽度优先的方法进行开发,即先辨认出尽可能多的用例(宽度),再细化用例中的描述,再回过头来看还有哪些用例(下一次迭代)。
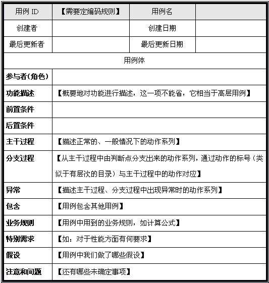
在UML的图形中,用例一般用一个椭圆(其中写上用例名)来代表,而具体的用例描述在UML中未作强制性规定,即可以用你所习惯的方式来描述,例如:我结合自己的经验设计了如下表格方式来描述用例。在【
】中的文字是说明性的。

|